Allegro MicroSystems A4942 Three-Phase Sensorless Fan Driver IC

Allegro MicroSystems A4942 Three-Phase Sensorless Fan Driver IC incorporates BEMF sensing to eliminate the requirement for Hall sensors in fan applications. An integrated closed-loop speed control system allows the accurate setting of maximum/minimum speeds via the selection of external resistors. The duty cycle demand applied to the PWM input controls the speed, and the PWM input operates over a wide frequency range. Integrated current limiting with adjustable soft start minimizes the power supply load while the fan speeds up. The Allegro MicroSystems A4942 IC is supplied in a 20-contact 4mm x 4mm QFN package (suffix ES) with an exposed pad for enhanced thermal dissipation.

Features

  • Sensorless (no Hall sensors required)
  • Closed loop speed control
  • Minimal external components
  • PWM speed input
  • FG speed output
  • Lock detection
  • Soft start
  • Overcurrent protection
  • Soft switching for reduced audible noise
  • Lead-free and RoHS compliant

Specifications

  • 20-contact 4mm2 QFN (suffix ES) package
  • 16V maximum supply voltage
  • -0.3V to 6V maximum logic input voltage range
  • Maximum output current
    • 1.6A in the locked rotor condition, internally limited
    • 800mA at 100% duty cycle
  • 1.1A to 1.8A overcurrent threshold range
  • 185mV to 215mV overcurrent threshold voltage range
  • 300mV typical input hysteresis
  • -50µA typical logic input current
  • 0.3V maximum output saturation voltage
  • 55kHz to 73kHz internal PWM frequency range
  • -40°C to +105°C operating temperature range

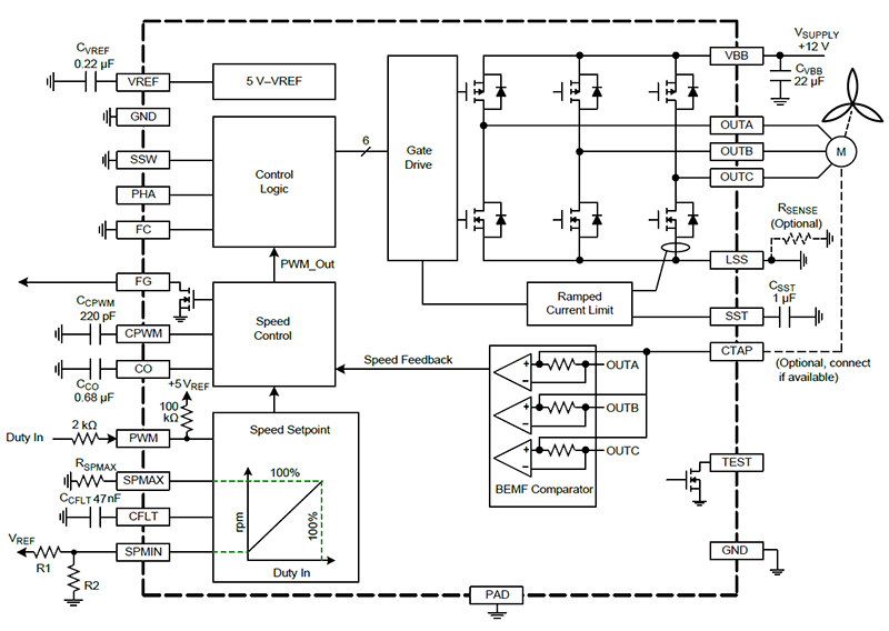
Functional Block Diagram

Block Diagram - Allegro MicroSystems A4942 Three-Phase Sensorless Fan Driver IC
Publicado: 2023-08-09 | Actualizado: 2023-08-29