Analog Devices Inc. EVAL-ADL8124 Evaluation Board

Analog Devices EVAL-ADL8124 Evaluation Board is a ready-to-use platform designed to simplify the testing and characterization of the ADL8124 dual-channel low noise amplifier (LNA). EVAL-ADL8124 features two independent signal paths, each with a 2.92mm, female coaxial connector for input and output, enabling straightforward evaluation of the amplifier’s performance across a full operating frequency range of 1GHz to 20GHz. The board includes all necessary biasing components and operates from a single 3.3V supply, making the board easy to integrate into standard lab setups for measuring gain, noise figure, return loss, and linearity.

Each channel is laid out with a 50Ω signal path and includes DC blocking capacitors and bias tees to support AC-coupled RF signals. The compact design allows users to evaluate both channels simultaneously or independently, and the board’s layout is optimized for minimal signal degradation and accurate performance assessment. Whether used in benchtop testing or system prototyping, the Analog Devices EVAL-ADL8124 provides a reliable and convenient way to explore the capabilities of the ADL8124 LNA.

Features

  • 4-layer, Rogers 4350B and Isola 370HR evaluation board, 62mils nominal thickness
  • End launch, 2.92mm female coaxial RF connectors
  • Through calibration path (depopulated)
  • 50Ω grounded RF traces, coplanar waveguide
  • -55°C to +125°C operating temperature range

Applications

  • Telecommunications
  • Test instrumentation
  • Military

Required Equipment

  • RF signal generator
  • RF spectrum analyzer
  • RF network analyzer
  • 3.3V, 200mA power supply

Resources

Overview

Mechanical Drawing - Analog Devices Inc. EVAL-ADL8124 Evaluation Board

Operating Block Diagram

Block Diagram - Analog Devices Inc. EVAL-ADL8124 Evaluation Board

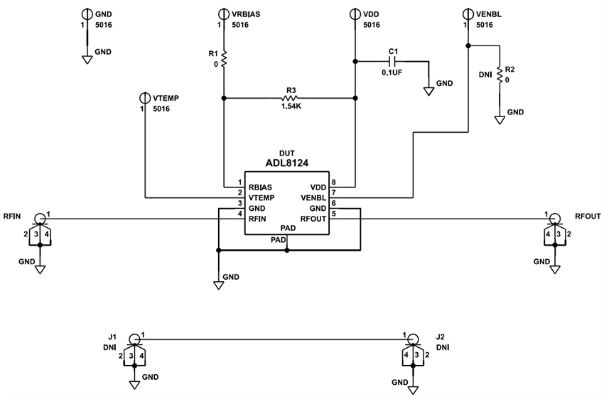
Schematic

Schematic - Analog Devices Inc. EVAL-ADL8124 Evaluation Board
Publicado: 2025-10-24 | Actualizado: 2025-10-30