Analog Devices Inc. EVAL-CN0216 Evaluation Boards

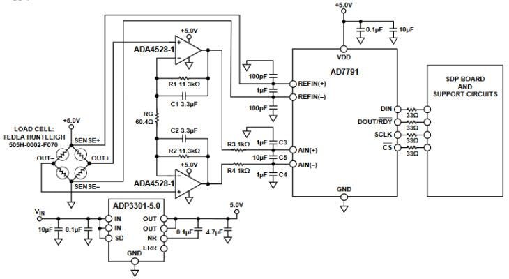
Analog Devices Inc. EVAL-CN0216 Evaluation Boards feature an Arduino Shield form factor for rapid prototyping of the CN-0216 Precision Weigh Scale Design Signal Conditioning System. CN-0216 includes the buffered, low-power AD7791 24-bit sigma-delta ADC as well as the external ADA4528-2 dual-channel zero-drift amplifiers. The CN-0216 solution enables a high DC gain with a single supply.

The VIN connector on the Arduino Uno header powers the EVAL-CN0216. The EVAL-CN0216 has a 5V bridge operating supply voltage for evaluation of the CN-0216 circuit. The CN-0216 circuit enables greater design flexibility for low-level, signal conditioning front-end devices. The circuit also helps designers optimize the combined sensor-amplifier-converter circuit transfer function.

Features

  • CN0216 Features & Benefits
    • High gain of 400 using zero drift amps
    • Typical connection to weighing scales with low output signals
    • Performance metrics maintained through 120Hz
    • Precision weigh scale application circuit
    • Low power and low noise
  • EVAL-CN0216-ARDZ Features
    • Enables rapid prototyping of the CN-0216 precision to weigh scale design signal conditioning system
    • Arduino Shield form factor
    • Powered by Arduino Uno
  • EVAL-CN0216-PMDZ Features
    • High gain, low noise
    • 4- or 6-wire load cell compatible
    • Full-scale sensor output up to 10mV

Videos

Simplified Schematic

Analog Devices Inc. EVAL-CN0216 Evaluation Boards
Publicado: 2016-08-18 | Actualizado: 2022-03-11