Analog Devices Inc. LTC31xx Synchronous Buck-Boost DC-DC Converters
Analog Devices Inc. LTC31xx Synchronous Buck-Boost DC-DC Converters are high-efficiency, ultra-low noise, and excellent for wireless long-life applications. The LTC3130 (600mA) and LTC3129 (200mA) have wide VIN and VOUT ranges and a 1.2MHz PWM architecture that minimizes the solution footprint.Analog Devices LTC3111 has a fixed frequency, an extended input and output range, and is suitable for a wide variety of single or multiple cell batteries and wall adapter applications. The LTC3115-1 DC/DC converters feature programmable frequency PWM mode operation and provide low noise, high efficiency, and the ability to synchronize switching to an external clock. The converters have additional features such as power good output and thermal shutdown.
Features
- LTC3111 Features
- Regulated output with VIN above, below or equal to VOUT
- 2.5V to 15V input and output voltage range
- 1.5A continuous output current
- Single inductor
- Accurate RUN threshold
- Up to 95% efficiency
- 800kHz switching frequency, synchronizable between 600kHz and 1.5MHz
- 49μA no-load quiescent current in Burst Mode® operation
- Output disconnect in shutdown
- Shutdown current < 1μA
- Internal soft-start
- Small, thermally enhanced 14-lead (3mm × 4mm × 0.75mm) DFN and 16-lead MSOP packages
- LTC3130 Features
- Regulates VOUT above, below, or equal to VIN
- 2.4V to 25V (<1V to 25V Using EXTVCC Input) VIN range
- 1V to 25V VOUT range
- Adjustable output voltage (LTC3130)
- Four selectable fixed output voltages (LTC3130-1)
- 1.2µA no-load input current in Burst Mode operation (VIN = 12V, VOUT = 5V)
- 600mA output current in buck mode
- Pin-selectable 850mA/450mA current limit (LTC3130)
- Up to 95% efficiency
- Pin-selectable burst mode operation
- 1.2MHz ultra-low noise PWM frequency
- Accurate RUN pin threshold
- Programmable maximum power point control
- IQ = 500nA in shutdown
- Thermally-enhanced 20-lead 3mm × 4mm QFN and 16-lead MSOP packages
- LTC3129 Features:
- Regulates VOUT above, below, or equal to VIN
- VIN Range: 2.42V to 15V, 1.92V to 15V after start-up (bootstrapped)
- 1.4V to 15.75V VOUT range
- 200mA output current in buck mode
- Single inductor
- 1.3μA quiescent current
- Programmable maximum power point control
- 1.2MHz ultra-low noise PWM
- Current mode control
- Pin selectable Burst Mode operation
- Up to 95% efficiency
- Accurate RUN pin threshold
- Power good indicator
- 10nA shutdown current
- Thermally enhanced 3mm × 3mm QFN and 16-lead MSOP packages
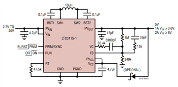
- LTC3115-1 Features:
- 2.7V to 40V VIN range
- 2.7V to 40V VOUT range
- 1A output current for VIN ≥ 3.6V, VOUT = 5V
- 2A output current in step-down operation for VIN ≥ 6V
- 100kHz to 2MHz programmable frequency
- Synchronizable up to 2MHz with an external clock
- Up to 95% efficiency
- 30µA no-load quiescent current in Burst Mode operation
- Ultra-low noise buck-boost PWM
- Internal soft-start
- 3µA supply current in shutdown
- Programmable input undervoltage lockout
- Small 4mm × 5mm × 0.75mm DFN package
- Thermally enhanced 20-lead TSSOP package
Applications
- Long-life, battery-operated instruments
- Portable military radios
- Low power sensors
- Solar panel post-regulator/charger
- 3.3V or 5V from 1, 2, or 3 Li-ion, multiple-cell Alkaline/NiMH batteries
- RF transmitters
- Military, industrial power systems
- Industrial wireless sensor nodes
- Post-regulator for harvested energy
- Solar panel post-regulator/charger
- Intrinsically safe power supplies
- Wireless microphones
- Avionics-grade wireless headsets
Publicado: 2017-04-26
| Actualizado: 2025-10-01
