Analog Devices Inc. LTC4126 Wireless Li-Ion Battery Chargers
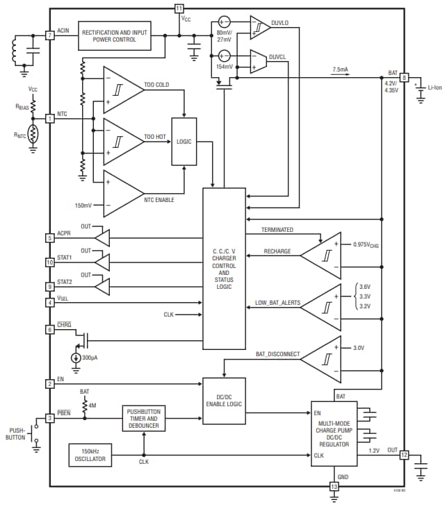
Analog Devices LTC4126 Wireless Li-Ion Battery Chargers are low-power single-cell chargers with an integrated step-down DC/DC regulator. This step-down regulator is a low-noise multi-mode charge pump that is powered from the battery and provides a regulated 1.2V at the output. The Analog Devices LTC4126 chargers are fully-featured constant-current, constant-voltage Li-Ion battery chargers with automatic recharge, automatic termination by safety timer, and battery temperature monitoring via an NTC pin. These battery chargers feature under-voltage protection that disconnects the battery from all loads when the voltage is below 3V. The small 2mm x 2mm LQFN package and minimal external component count make these chargers suitable for Li-Ion battery-powered hearing-aid applications and other low-power portable devices.Features
- Wireless Li-Ion battery charger plus high-efficiency multi-mode charge pump DC/DC
- DC to >10MHz wideband Rx frequency
- Integrated rectifier with an over-voltage limit
- NTC pin for temperature qualified-charging
- 4.2V to 4.35V pin selectable charge voltage
- 7.5mA (fixed) charge current
- 1.2V DC/DC regulated output
- 3V low battery disconnect
- Up to 60mA DC/DC output current
- 50kHz or 75kHz switching frequency, no audible noise
- Pushbutton and/or digital on/off control for DC/DC
- Thermally enhanced 12-lead 2mm x 2mm LQFN package
Applications
- Hearing aids
- Low-power Li-Ion powered devices
- Wireless headsets
- IoT wearables
Typical Application Circuit
Block Diagram
View Results ( 6 ) Page
| N.º de artículo | Hoja de datos | Corriente de salida | Corriente de suministro operativa |
|---|---|---|---|
| LTC4126EV#TRMPBF | ![]() |
60 mA | 50 uA |
| LTC4126EV-10#TRMPBF | ![]() |
60 mA | 7.5 mA |
| LTC4126EV-ADJ#TRMPBF | ![]() |
7.5 mA | 50 uA |
| LTC4126EV-10#TRPBF | ![]() |
60 mA | 7.5 mA |
| LTC4126EV#TRPBF | ![]() |
60 mA | 50 uA |
| LTC4126EV-ADJ#TRPBF | ![]() |
7.5 mA | 50 uA |
Publicado: 2019-07-03
| Actualizado: 2024-04-01

