Analog Devices / Maxim Integrated MAX17554/MAX17555 Synch Step-Down DC-DC Converters
Analog Devices MAX17554/MAX17555 Synchronous Step-Down DC-DC Converters are ultra-small, high-efficiency, high-voltage converters with integrated MOSFETs. The MOSFETs operate over a wide input voltage range and supply up to 50mA of load current. The MAX17554 performs from 10V to 60V, and the MAX17555 functions from a 4V to 60V wide input voltage range. Meanwhile, the MAX17554 delivers a converter solution with only three active pins. In contrast, the MAX17555 offers a flexible converter design regarding EN/UV and HYST thresholds and active-low RESET features.The ADI MAX17554A/MAX17555A and the MAX17554B/MAX17555B provide fixed 3.3V and 5V output voltage, respectively. The MAX17554C/MAX17555C have an adjustable output (0.8V to 0.9 x VIN). The feedback voltage regulation accuracy of the converters over the -40°C to +125°C temperature range is ±1.5% for the MAX17554A/MAX17555A and the MAX17554B/MAX17555B, and ±1.25% for the MAX17554C/MAX17555C.
Features
- Reduces external components and total cost
- No Schottky-synchronous operation
- Internal control loop compensation
- Internal fixed soft-start
- Fixed turn ON/OFF input voltage (MAX17554)
- All-ceramic capacitors, ultra-compact layout
- Reduces the number of DC-DC regulators to stock
- Wide 4V to 60V input voltage (MAX17555)
- Wide 10V to 60V input voltage (MAX17554)
- Fixed 3.3V (MAX17554A, MAX17555A) and 5V (MAX17554B, MAX17555B) output voltage options
- Adjustable output range from 0.8V up to 90% of VIN (MAX17554C, MAX17555C)
- Deliver up to 50mA of load current
- Flexible design
- Programmable EN/UV and HYST threshold (MAX17555)
- Open-drain output (RESET) for output status monitoring (MAX17555)
- Reduced power dissipation
- Higher light-load efficiency with Discontinuous Conduction Mode (DCM) operation
- Power loss reduction with external Boot-Strap Input (FB/VO) for internal circuitry (fixed output part options)
- Fixed 70kHz switching frequency
- 3.8µA shutdown current (MAX17555)
- Robust operation
- Built-in hiccup mode overload protection
- Overtemperature protection
- CISPR32 Class B compliant
- Wide -40°C to +125°C ambient operating temperature, -40°C to +150°C junction range
Applications
- Factory automation
- Aftermarket market automotive
- General point of load
Simplified Application Diagram
Pin Descriptions
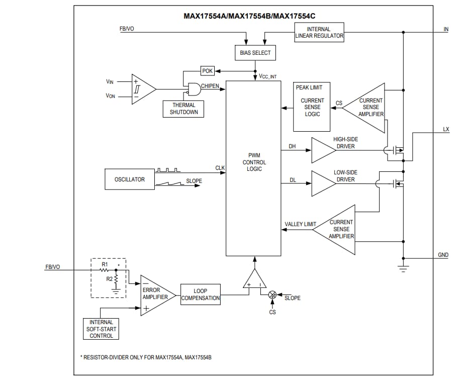
MAX17554 Functional Block Diagram
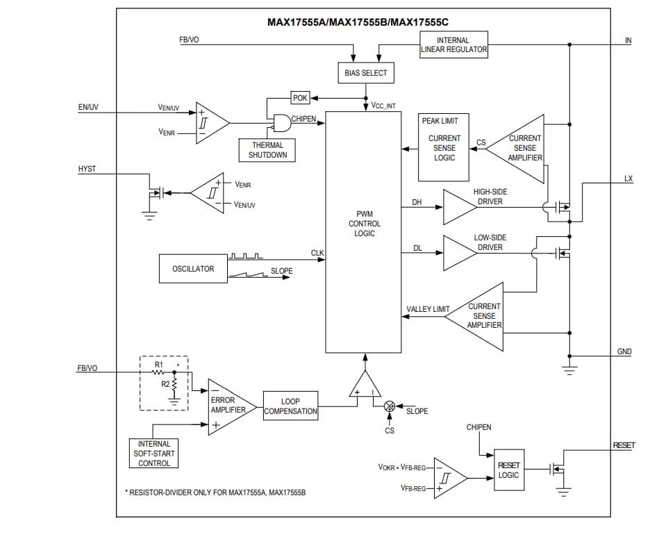
MAX17555 Functional Block Diagram
Publicado: 2023-08-29
| Actualizado: 2025-08-14
