Analog Devices / Maxim Integrated MAX77985/MAX77986 1-Cell Li+ Battery Chargers

Analog Devices MAX77985/MAX77986 1-Cell Li+ Battery Chargers offer a high-performance, high input range of 3.5A to 5.5A with a fast charge and Smart Power Selector™. The Smart Power Selector accommodates a wide range of battery sizes and system loads. The Smart Power Selector permits the system to start up properly when an input source is available, even when the battery is deeply discharged (dead battery) or missing. It can be configured so that the battery charging can automatically start when power is applied to the charger input.

The MAX77985/MAX77986 operates as a reverse boost without an additional inductor, enabling the battery to share its power through the charging port with 5V to 12V programmable voltage. The ICs provide fully integrated low-loss power switches to implement a compact solution size and high efficiency, even at high input voltages and charging currents. The device's high switching frequency allows the use of a smaller-sized inductor. Furthermore, The MAX77985/MAX77986 supports Li-ion, Li-polymer, and LiFePO4 battery chemistries.

The ADI MAX77985/MAX77986 ICs are compatible with USB Power Delivery sources with up to 5A input current capability. The devices also employ a fast unplug detection of 9V and 15V sources for dynamic system load management. The MAX77985/MAX77986 helps mitigate EMI with the spread spectrum feature. The ICs implement true load disconnection in reverse boost mode and have an adjustable output current protection limit. The MAX77985/MAX77986 is highly flexible and programmable through I2C configuration.

Features

  • High-efficiency single-cell switching charger
    • Up to 5.5A charging with MAX77986
    • Up to 3.5A charging with MAX77985
    • 92% Buck efficiency at 4A, 12V input
    • 92% charging efficiency at 3.5A, 9V input
    • Optimized for high-voltage input operation
    • Accelerate charge time by monitoring kelvin sensing battery voltage
    • Up to 5.5A input current limit with AICL (MAX77986)
    • Up to 3.5A input current limit with AICL (MAX77985)
  • Integrated battery true-disconnect FET
    • 7.7mΩ RDSON
    • Programmable discharge current limit up to 10A
    • Support shipping mode and low battery leakage current
    • 1.3MHz/2.6MHz switching frequency with 1μH/0.47μH inductor
    • Disconnect Input (DISQBAT)
  • +28V absolute maximum input voltage rating
  • 4.7V to 19V input operating voltage range
  • Reverse boost with programmable output voltage options up to 12V
    • Up to 18W for MAX77986
    • Up to 12W for MAX77985
  •  Safety
    • Battery temperature sensing and charge safety timer
    • JEITA Guideline compliant
    • Thermal regulation and thermal shutdown
    • System voltage OVLO/UVLO
  • Spread spectrum for noise-sensitive applications
  • Programmable unplug detection for 9V and 15V sources
  • Charge status output for LED
  • Push-button input for exiting from ship mode
  • External discharge FET enables output
  • Dedicated input for Suspend Mode (SUSPND)
  • I2C interface
  • 4mm x 4mm FC2QFN

Applications

  • Gaming devices
  • VR applications
  • mPOS
  • Tablet PCs

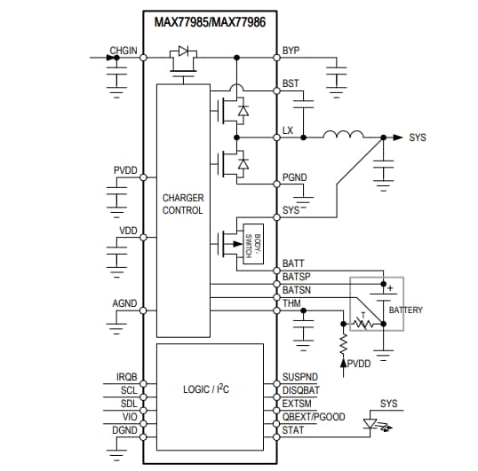
Simplified Block Diagram

Block Diagram - Analog Devices / Maxim Integrated MAX77985/MAX77986 1-Cell Li+ Battery Chargers
Publicado: 2023-07-10 | Actualizado: 2024-05-01