Analog Devices Inc. LT8636x/LT8637x Synch Step-Down Regulators

Analog Devices Inc. LT8636x/LT8637x Synch Step-Down Regulators feature a Silent Switcher® architecture designed to minimize electromagnetic interference (EMI) emissions. This allows the step-down regulators to deliver high efficiency at high switching frequencies. The output voltage on step-down regulators is lower than their input voltage. The step-down regulators feature peak current mode control with a 30ns minimum on-time allowing high step-down ratios even at high switching frequencies. LT8636 also has an ultra-low 2.5µA quiescent current. The LT8637 has external compensation to enable current sharing and fast transient responses at high switching frequencies. A CLKOUT pin enables synchronizing other regulators to the LT8636/LT8637.

Features

  • Silent Switcher® architecture
    • Ultra-low EMI emissions
    • Optional spread spectrum modulation
  • High efficiency at high frequency
    • Up to 96% efficiency at 1MHz, 12VIN to 5VOUT
    • Up to 95% efficiency at 2MHz, 12VIN to 5VOUT
  • 3.4V to 42V wide input voltage range
  • 5A maximum continuous, 7A peak output
  • 30ns fast minimum switch on-time
  • Ultralow quiescent current Burst Mode® operation
    • 2.5µA IQ regulating 12VIN to 3.3VOUT (LT8636)
    • Output ripple < 10mVP-P
    • External compensation of fast transient response and current sharing (LT8637)
  • 100mV at 1A low dropout under all conditions
  • Forced continuous mode
  • Adjustable and synchronizable from 200kHz to 3MHz
  • Output soft-start and tracking
  • Small 20-lead 4mm × 3mm LQFN package
  • AEC-Q100 qualified for automotive applications

Applications

  • Automotive and industrial supplies
  • General purpose step-down

Typical Application

Application Circuit Diagram - Analog Devices Inc. LT8636x/LT8637x Synch Step-Down Regulators

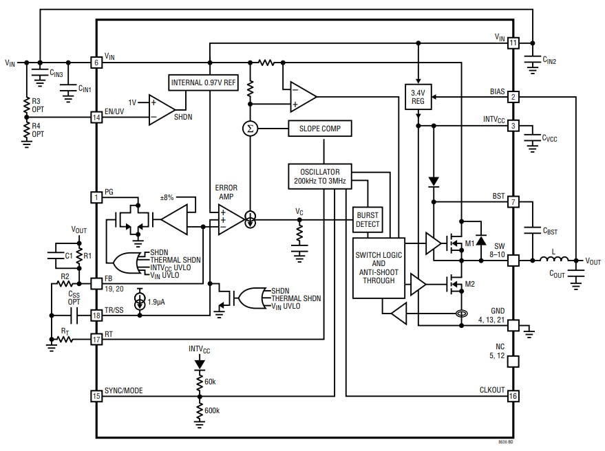
Block Diagram

Block Diagram - Analog Devices Inc. LT8636x/LT8637x Synch Step-Down Regulators
Publicado: 2019-09-06 | Actualizado: 2024-02-29