Analog Devices / Maxim Integrated MAX15095 Hot-Swap/Electronic Circuit Breaker ICs

Analog Devices Inc. MAX15095 Hot-Swap/Electronic Circuit Breaker ICs are integrated solutions for hot-swap applications requiring the safe insertion and removal of circuit line cards from a live backplane. These ICs can also be used as electronic circuit breakers for hard drives, solid-state drives, and fans. The devices integrate a hot-swap controller (10.6mΩ typ) power MOSFET and electronic circuit-breaker protection in a single package. These devices are designed to protect 2.7V to 18V supply voltages. These devices implement a foldback current limit during startup to control inrush current, lowering di/dt and keeping the MOSFET operating under safe operating area (SOA) conditions.

After the startup cycle, on-chip comparators provide VariableSpeed/BiLevel™ protection against short-circuit and overcurrent faults, and immunity against system noise and load transients. The load is disconnected in the event of a fault condition. The devices are factory calibrated to deliver accurate overcurrent protection with ±10% accuracy. During a fault condition, PG goes low, and the devices can latch off (MAX15095) or automatic retry (MAX15095A); the output can also be discharged after a fault event (MAX15095D). ADI MAX15095 Hot-Swap/Electronic Circuit Breaker ICs are available in a 12-pin, 2.5mm x 2.5mm FC2QFN package and are rated over a -40°C to +105°C extended temperature range.

Features

  • Integration reduces solution size for blade servers and other space-constrained designs
    • Integrated 10.6mΩ (typ) internal power MOSFET
    • Programmable overvoltage protection and under-voltage-lockout threshold
    • Drive-present signal input (PRSNT pin)
    • Thermal protection
  • Flexibility enables use in many unique designs
    • 2.7V to 18V operating voltage range
    • Programmable inrush-current control under SOA operation
    • Adjustable circuit-breaker current/current-limit threshold
    • Programmable slew-rate control
    • Variable-speed circuit-breaker response
    • Latch off (MAX15095) or automatic retry (MAX15095A) options
  • Safety features ensure accurate, robust protection
    • 6.6A (max) load-current capability
    • ±10% circuit-breaker threshold accuracy
    • IN-to-OUT short-circuit detection
    • Open-drain PG output
    • Output discharge after a fault event (MAX15095D only)
    • Programmable additional delay (2μs max) to fast-comparator response time
    • Enable input (EN)

Applications

  • Blade servers
  • Server I/O cards
  • RAID systems
  • Disk drive power
  • Storage applications
  • Industrial applications

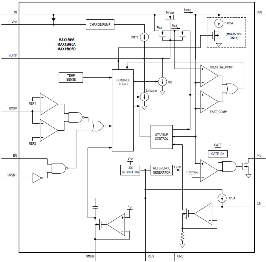
Block Diagram

Block Diagram - Analog Devices / Maxim Integrated MAX15095 Hot-Swap/Electronic Circuit Breaker ICs
Publicado: 2019-11-14 | Actualizado: 2025-08-19