Analog Devices / Maxim Integrated MAX17504 High-Efficiency Converters

Analog Devices Inc. MAX17504 High-Efficiency High-Voltage Synchronous Step-Down Converters come with dual integrated MOSFETs and operate over a 4.5V to 60V input. It delivers up to 3.5A and 0.9V to 90% VIN output voltage. Built-in compensation across the output voltage range eliminates the need for external components. The feedback (FB) regulation accuracy over -40°C to +125°C is ±1.1%. 

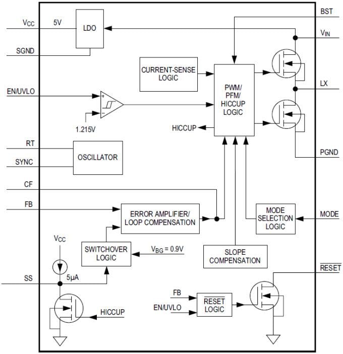
The device features a peak-current-mode control architecture with a MODE feature that can be used to operate the device in pulse-width modulation (PWM), pulse-frequency modulation (PFM), or discontinuous mode (DCM) control schemes. PWM operation provides constant frequency operation at all loads, and is useful in applications sensitive to switching frequency. PFM operation disables negative inductor current and additionally skips pulses at light loads for high efficiency. DCM features constant frequency operation down to lighter loads than PFM mode, by not skipping pulses, but only disabling negative inductor current at light loads. DCM operation offers efficiency performance that lies between PWM and PFM modes.

Features

  • Eliminates to reduce cost
    • No schottky-synchronous operation for high efficiency
    • Internal compensation for stable operation at any output voltage
  • Reduce number of DC-DC regulators to stock
    • Wide 4.5V to 60V input voltage range
    • 0.9V to 90% VIN output voltage
    • Delivers up to 3.5A over temperature
    • 200kHz to 2.2MHz Adjustable frequency with external synchronization
    • Available in a 20-pin, 5mm x 5mm TQFN package
  • Reduce power dissipation
    • Peak efficiency >90%
    • PFM and DCM Modes for high light-load efficiency
    • Shutdown current = 2.8µA (typ)
  • Operate reliably
    • Hiccup-mode current limit and autoretry startup
    • Built-in output voltage monitoring—(open-drain active-low RESET pin)
    • Resistor programmable EN/UVLO threshold
    • Adjustable soft-start and pre-biased power-up
    • -40°C to +125°C Operation

Applications

  • Base station power supplies
  • Distributed supply regulation
  • General-purpose point-of-load
  • High-voltage single-board systems
  • Industrial power supplies
  • Wall transformer regulation

Block Diagram

Block Diagram - Analog Devices / Maxim Integrated MAX17504 High-Efficiency Converters
Publicado: 2014-10-21 | Actualizado: 2023-04-18