Analog Devices / Maxim Integrated MAX17577 & MAX17578 DC-DC Converters

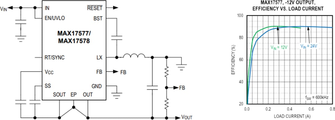
Analog Devices MAX17577 and MAX17578 DC-DC Converters are high-efficiency, high-voltage, inverting, Himalaya synchronous DC-DC converters with integrated MOSFETs and internal compensation. The devices generate output voltages (VOUT) from -0.9V to -36V and can deliver up to 1A of load current from a wide 4.5V to (60V - |VOUT|) input- voltage range. The MAX17577 and MAX17578 both feature peak current-mode control architecture. The MAX17577 operates in Continuous Conduction Mode (CCM) at all loads; thus, providing a constant frequency operation. The MAX17578 operates in Discontinuous Conduction Mode (DCM) for superior efficiency at light loads. Low minimum on-time allows higher switching frequencies and small solution sizes.

The MAX17577 and MAX17578 allow the EN/UVLO, active-low RESET, and RT/SYNC pins to be driven by signals that are referenced to system ground, eliminating the need for external-level shifter circuits. The feedback-voltage regulation accuracy is ±1.3% over a wide -40°C to +125°C temperature range. The Analog Devices MAX17577 and MAX17578 DC-DC Converters are available in a compact, 3mm x 3mm TDFN12 package.

Features

  • Reduces external components and total cost
    • Synchronous operation
    • All-ceramic capacitors, compact layout
    • Internal loop compensation
    • System ground-referenced I/O pins (EN/UVLO, Active-Low RESET)
  • Flexibility to support multiple rails in a system
    • Adjustable output voltage range from -0.9V to -36V
    • Wide 4.5V to (60V - |VOUT|) input voltage range
    • Up to 1A output current
    • 400kHz to 2.2MHz adjustable frequency with external clock synchronization
  • Reduces power dissipation
    • 90.6% peak efficiency
    • DCM for superior light-load efficiency
    • 6.2µA shutdown current
  • Operates reliably in adverse industrial environments
    • Hiccup-mode overload protection
    • Adjustable soft-start
    • Monotonic startup with pre-biased output voltage
    • Built-in output voltage monitoring with active-low RESET
    • Programmable EN/UVLO threshold
    • Overtemperature protection
    • -40°C to +125°C ambient operating temperature range
    • -40°C to +150°C junction temperature range
    • 3mm x 3mm TDFN12 package

Applications

  • Industrial control power supplies
  • General-purpose point-of-load
  • Gate-drive circuits
  • Motion control
  • Wall transformer regulation
  • High-voltage, single-board systems

Typical Application Circuit

Application Circuit Diagram - Analog Devices / Maxim Integrated MAX17577 & MAX17578 DC-DC Converters

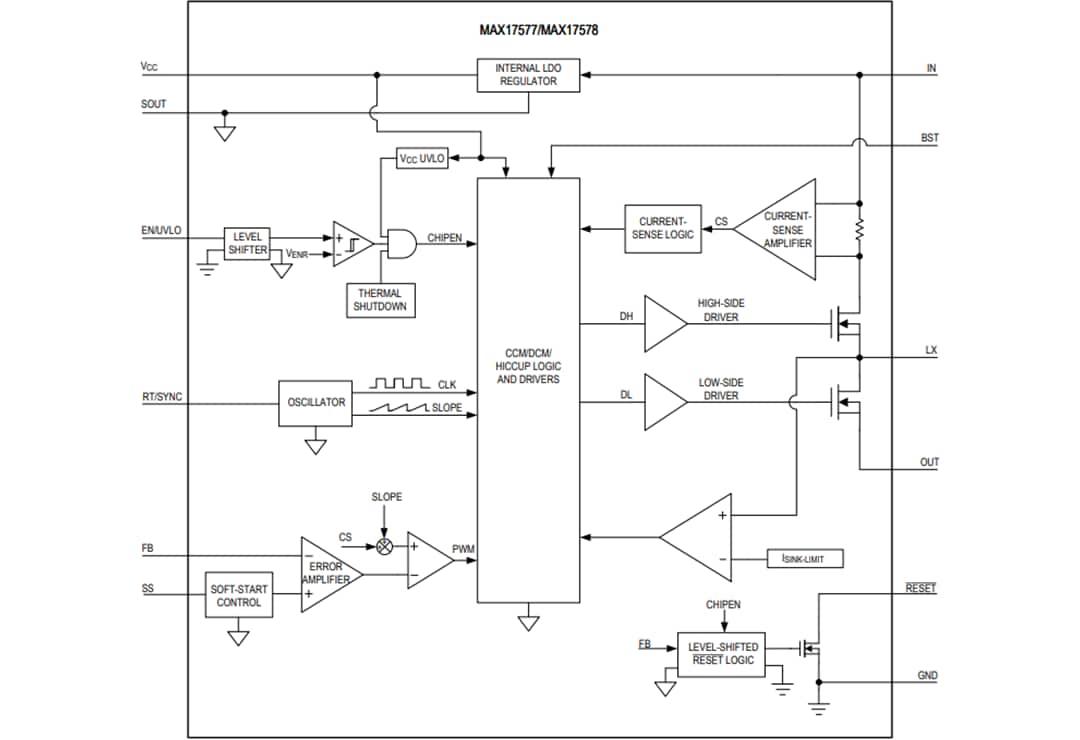
Block Diagram

Block Diagram - Analog Devices / Maxim Integrated MAX17577 & MAX17578 DC-DC Converters
Publicado: 2021-01-12 | Actualizado: 2023-04-14