Analog Devices / Maxim Integrated MAX17630x5EVKIT Evaluation Kits
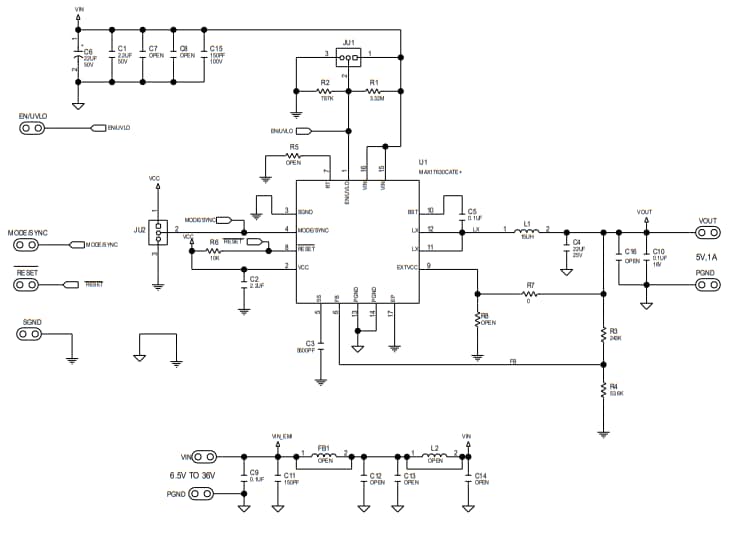
Analog Devices MAX17630x5EVKIT Evaluation Kits develop the MAX17630 high-efficiency, synchronous step-down DC-DC converter. The kit provides 5V/1A at the output from a 6.5V to 36V input supply. MAX17630x5EVKIT switching frequency is preset to 400kHz for optimum efficiency and component size. The Analog Devices MAX17630x5EVKIT Evaluation Kit features adjustable input undervoltage lockout, adjustable soft-start, open-drain RESET signal, and external clock synchronization.Features
- 6.5V to 36V input voltage
- 5V output voltage
- Delivers up to 1A output current
- 400kHz switching frequency
- Enable/UVLO input, resistor-programmable UVLO threshold
- Adjustable soft-start time
- Open-drain RESET output
- Overcurrent and overtemperature protection
Kit Schematic
View Results ( 3 ) Page
| N.º de artículo | Hoja de datos | Descripción |
|---|---|---|
| MAX17630AEVKIT# | ![]() |
Herramientas de desarrollo de administración de IC Evkit for MAX17630A, 4.5V to 36V, 1A, Hi |
| MAX17630BEVKIT# | ![]() |
Herramientas de desarrollo de administración de IC Evkit for MAX17630B, 4.5V to 36V, 1A, Hi |
| MAX17630C5EVKIT# | ![]() |
Herramientas de desarrollo de administración de IC Evkit for MAX17630C, 4.5V to 36V, 1A, Hi |
Publicado: 2019-09-17
| Actualizado: 2023-04-22

