Analog Devices / Maxim Integrated MAX20323 USB Type-C™ CC-Pin Overvoltage Protectors

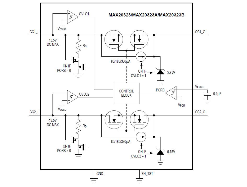
Analog Devices MAX20323 USB Type-C™ CC-Pin Overvoltage Protectors feature an internal overvoltage threshold and surge protection to turn off the switches. This prevents damage to USB type-C CC/SBU pins. The devices have two-channel switches with 0.27Ω (typ) on-resistance that is turned on when inputs are below the overvoltage threshold. When a channel's overvoltage threshold is exceeded, the corresponding switch is turned off and replaced by an accurate pull-up current to output (CC1_O/CC2_O) that is sourced from input (CC1_I/CC2_I). The Analog Devices MAX20323F does not have a pull-up current feature.

Features

  • Flexible System Design
    • Wide Operating Supply Voltage Range: 2.5V to 5.5V
    • Integrated 270mΩ (typ) Switch per Channel with 1A Continuous Current Capability
    • Low Supply Current of 20μA (typ) when CC Inputs Are Under Overvoltage Threshold
    • Accurate Pullup Currents to CC Outputs When CC Inputs Exceed Overvoltage Threshold (Except MAX20323F)
  • Space Saving
    • 12-Bump 0.4mm Pitch 1.7x1.32mm WLP
  • Reliable Protection
    • Accurate OVLO Threshold: 5.75V±0.2V
    • Surge Immunity up to 80V (MAX20323/A/B)
    • Ultra-Fast Turn Off: 100ns (typ) Response Time
    • Thermal Shutdown Protection

Applications

  • Smart Phones
  • Tablets
  • Phablets
  • Industrial PCs

Block Diagram

Block Diagram - Analog Devices / Maxim Integrated MAX20323 USB Type-C™ CC-Pin Overvoltage Protectors
Publicado: 2017-10-04 | Actualizado: 2023-04-13