Analog Devices / Maxim Integrated MAX20402/MAX20403 Automotive Buck Converters

Analog Devices MAX20402 / MAX20403 Automotive Synchronous Buck Converters feature integrated high-side and low-side switches in a tiny package. The MAX20402 / MAX20403 supplies up to 2.5A/3.5A over a wide 3V to 36V input voltage range. The PGOOD signal monitors the voltage quality. The ICs operate in dropout by running at a 99% duty cycle, ideal for automotive and industrial applications. The MAX20402 / MAX20403 provides externally programmable or internally fixed output voltages of 5V and 3.3V. Fixed internal frequency choices of 3MHz / 2.1MHz / 400kHz are available, enabling for small external components and reduced output ripple with no AM interference. When SYNC is low, the MAX20402 / MAX20403 automatically enters skip mode at light loads with an ultra-low quiescent current of 10μA at no load.

Analog Devices MAX20402 / MAX20403 is offered with a pin-selectable forced PWM mode to help improve EMI performance. The converters have a spread-spectrum frequency modulation option developed to minimize EMI-radiated emissions due to the modulation frequency.

The MAX20402/MAX20403 is housed in a small, 3mm x 3mm FC2QFN package and implements very few external components.

Features

  • Multiple functions for small size
    • Operating input voltage range of 3V to 36V
    • Synchronous DC-DC converter with integrated FETs up to 2.5A/3.5A
    • 10μA quiescent current in skip mode
    • 3MHz / 2.1MHz / 400kHz switching frequency
    • Spread-spectrum option
    • Fixed 2.5ms internal soft-start
    • Programmable 0.8V to 12V output voltage range or fixed 5V/3.3V options available
    • 99% duty cycle operation with low dropout
  • High precision for safety-critical applications
    • ±1.5% output voltage accuracy in FPWM
    • Precision enable thresholds for fully programmable UVLO thresholds
    • Accurate windowed PGOOD
  • Robust for the automotive environment
    • Average current mode, forced-PWM, and skip operation
    • Overtemperature, overvoltage, and short-circuit protection
    • 3mm x 3mm FC2QFN
    • -40°C to +125°C Operating temperature range
    • 42V load-dump tolerant
    • AEC-Q100 Qualified

Applications

  • Automotive
  • ADAS systems
  • Radar modules
  • Infotainment
  • Industrial
  • High-voltage DC-DC converters

Videos

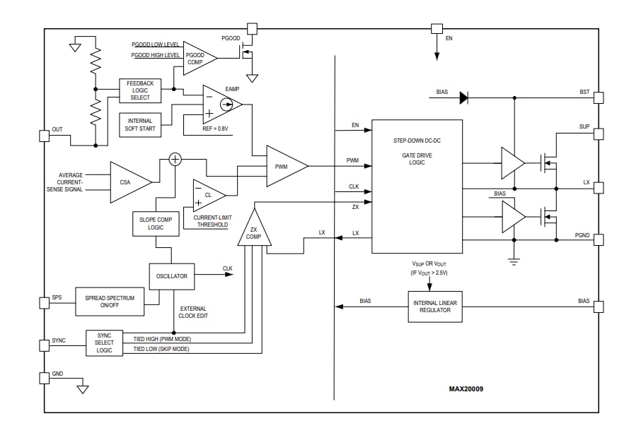
Simplified Block Diagram

Block Diagram - Analog Devices / Maxim Integrated MAX20402/MAX20403 Automotive Buck Converters
Publicado: 2023-01-31 | Actualizado: 2023-05-08