Analog Devices Inc. MAX2202X Evaluation Kit

Analog Devices MAX2202X Evaluation Kit provides a demonstration platform for the MAX2202x/F Half-Duplex RS-485/RS-422 Transceivers with AutoDirection. The MAX2202x/F Transceivers provide 3.5kVRMS of digital galvanic isolation between the cable side (RS-485/RS-422 driver/receiver side) and the UART side of the device. These devices feature Analog Devices' proprietary AutoDirection control making them ideal for applications such as isolated RS-485 ports, where the driver input is used in conjunction with the driver-enable signal to drive the differential bus.

The MAX2202X Evaluation Kit features a pre-installed MAX22028 in an 8-pin wide-body SOIC package, but can also be used to evaluate the MAX22025/F, MAX22027/F, and MAX22028F.

Features

  • Operates from a single 3.3V supply
  • Terminal block connector for easy RS-485 evaluation
  • 3500VRMS isolation for the 60s
  • Fully assembled and tested

Applications

  • Utility meters
  • Heating, Ventilation, and Air Conditioning (HVAC)
  • Industrial automation equipment
  • Programmable logic controllers

Required Equipment

  • 3.3V, 500mA DC power supply
  • Signal/function generator
  • Oscilloscope

Board Layout

Mechanical Drawing - Analog Devices Inc. MAX2202X Evaluation Kit

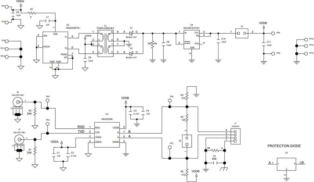
Schematic

Schematic - Analog Devices Inc. MAX2202X Evaluation Kit
Publicado: 2020-06-24 | Actualizado: 2024-05-31