Analog Devices / Maxim Integrated MAX31328 I2C Real-Time Clock (RTC)

Analog Devices Inc. MAX31328 I2C Real-Time Clock (RTC) is a low-cost, extremely accurate time-keeping device featuring an integrated temperature-compensated 32kHz crystal oscillator (TCXO) and crystal. The device incorporates a battery input and maintains accurate timekeeping when the main power to the device is interrupted. The integration of the crystal resonator enhances the long-term accuracy of the device and eliminates the external crystal requirement in the system. 

The MAX31328 RTC maintains seconds, minutes, hours, day, date, month, and year information. The date at the end of the month is automatically adjusted for months with fewer than 31 days, including corrections for leap year. The MAX31328 operates in either 24-hour or 12-hour format with an AM/PM indicator. Two programmable time-of-day alarms and a programmable square-wave output are provided. Address and data are transferred serially through an I2C bidirectional bus. A precision temperature-compensated voltage reference and comparator circuit monitors the status of VCC to detect power failures and automatically switch to the backup supply when necessary. The device also monitors the Reset pin (RST) as a push-button input for generating a microprocessor reset.

ADI MAX31328 Real-Time Clock is offered in a compact 5mm x 5mm Land Grid Array (LGA) package and features a -40°C to +85°C operating temperature range.

Features

  • Highly accurate RTC completely manages all timekeeping functions
    • Complete clock calendar functionality, including seconds, minutes, hours, day, date, month, and year with leap-year compensation up to 2100
    • Low timekeeping battery current of 660nA
    • Timekeeping accuracy ±3.5ppm (±0.302 seconds/day) from -40°C to +85°C
    • Two Time-of-Day alarms
    • Temperature-compensated programmable square-wave output
    • Register for aging trim
    • RST output/push-button Reset debounce input
    • Digital temperature sensor with ±3°C accuracy
    • +2.3V to +5.5V supply voltage
  • Simple serial interface connects to most microcontrollers
    • I2C interface (400kHz)
  • Battery-backup input for continuous timekeeping
    • Low-power operation extends battery-backup run time
    • 3.3V operation
  • Physical characteristics
    • -40°C to +85°C operating temperature range
    • 5mm x 5mm LGA10 package
    • Lead-free and RoHS compliant

Applications

  • Servers
  • GPS
  • Power meters
  • Telematics

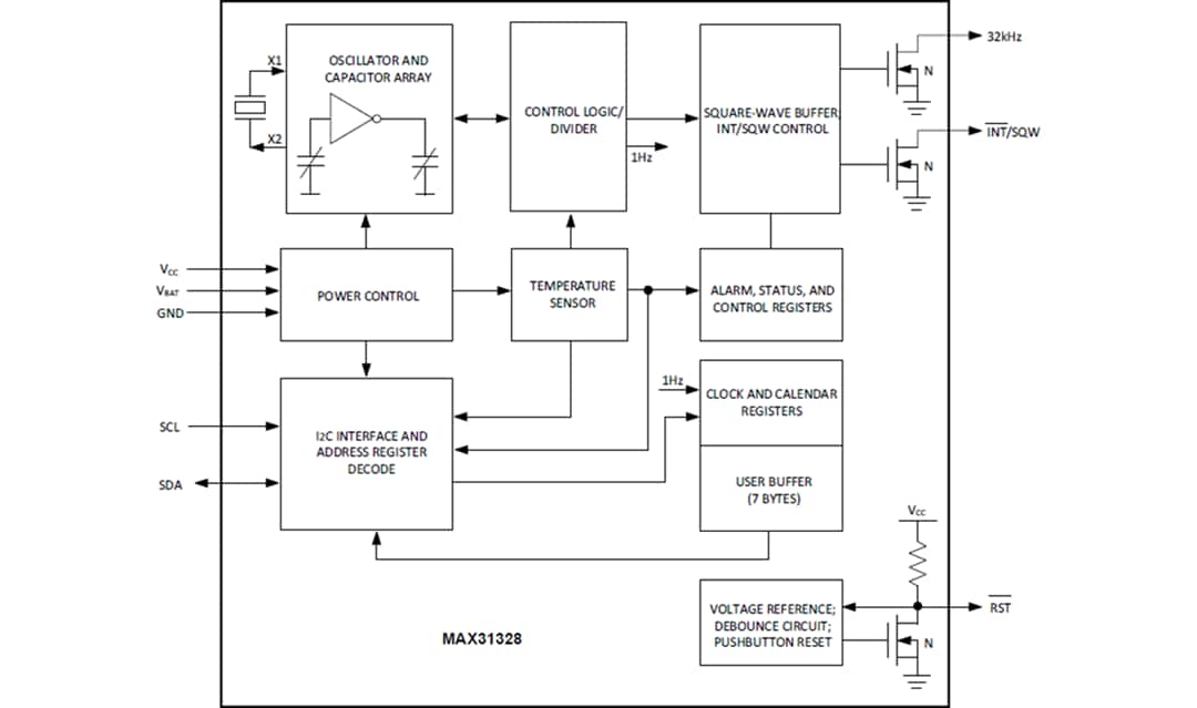
Block Diagram

Block Diagram - Analog Devices / Maxim Integrated MAX31328 I2C Real-Time Clock (RTC)

Typical Application Circuit

Application Circuit Diagram - Analog Devices / Maxim Integrated MAX31328 I2C Real-Time Clock (RTC)
Publicado: 2021-03-11 | Actualizado: 2023-04-14