Analog Devices / Maxim Integrated SC1905 RF Power Amplifier Linearizers

Analog Devices SC1905 RF Power Amplifier Linearizers is a fully adaptive RFin/RFout predistortion linearization solution optimized for a wide range of amplifiers, power levels, and communication protocols. Using the PA output and input signals, the SC1905 adaptively generates an optimized correction function to minimize the PA’s self-generated distortion and impairments. The SC1905 can operate over wide-signal bandwidths and consume low power, using RF-domain analog signal processing. Analog Devices SC1905 RF Power Amplifier Linearizers are ideal for 4G and 5G cellular infrastructure, PAs, output power, and PA linearization applications.

Features

  • RFin/RFout PA Linearizer SoC in Standard CMOS
    • Fully adaptive correction
  • 10MHz, 13MHz, 15.36MHz, 19.2MHz, 20MHz, 26MHz, and 30.72MHz external reference clock support
  • 1280mW power consumption 
  •  698MHz to 3800MHz frequency range
  • 5MHz to 100MHz input signal bandwidth
  • Packaged in 9mm x 9mm QFN Package
  • -40°C to +105°C operating case temperature 
  • Fully RoHS-compliant, green materials
  • Ease of use
    • Integrated RFin/RFout solution
    • Reduced SW development
  • Reduces system power consumption and OPEX
  • Reduces BOM costs, area, and total volume
    • Smaller power supply, seat sink, and enclosure
    • Small implementation size (<6.5cm2)

Applications

  • 4G and 5G cellular infrastructure
    • Single/multicarrier, multistandard: WCDMA, LTE, and TD-LTE
    • BTS amplifiers, RRH, booster amplifiers, repeaters, small cells, microcells, picocells, DAS, AAS, and MIMO systems
  • Wide range of PAs and output power
    • Amplifier: Class A/AB and doherty
    • PA process: LDMOS, GaN, GaAs, and InGaP
  • Any application requiring PA linearization

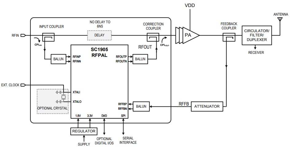
Typical Application Circuit

Application Circuit Diagram - Analog Devices / Maxim Integrated SC1905 RF Power Amplifier Linearizers
Publicado: 2019-01-18 | Actualizado: 2023-04-21