Diodes Incorporated AL8891Q Automotive Synchronous Buck LED Driver

Diodes Incorporated AL8891Q Automotive Synchronous Buck LED Driver is an easy-to-use synchronous step-down DC-DC LED driver with a high-side current sense capable of driving up to 2A of constant current from an input voltage ranging from 4.5V to 65V. Optimizing high efficiency, the AL8891Q provides a high switching frequency of up to 2.5MHz, allowing a smaller inductor size and compact form factor solution. The pin arrangement allows a simple, optimum PCB layout. Constant on-time control achieves simple control-loop compensation and cycle-by-cycle current limiting with a fast dynamic response.

Features such as fault flag, PWM/analog dimming, internal soft start, and shutdown provide a flexible and easy-to-use platform for various applications. Discontinuous conduction and automatic frequency reduction at light loads improve light-load efficiency. Protection features include thermal shutdown, VIN and VCC undervoltage lockout, cycle-by-cycle current limit, output open and short circuit protection for the LED, and external component open/short protection. The Diodes Incorporated AL8891Q LED driver is available in a thermally enhanced TSSOP16EP package.

Features

  • AEC-Q100 Grade 1 qualified, PPAP capable, and manufactured in IATF16949 certified facilities
  • 4.5V to 65V input voltage
  • 64V maximum output voltage
  • VOUT close to VIN rail (up to 99% duty cycle)
  • Integrated MOSFETs
    • 200mΩ high-side
    • 130mΩ low-side
  • 2A constant output current
  • High-side current sense
  • 4% LED current accuracy
  • Supports both PWM and analog dimming
  • Internal compensation without an external capacitor
  • 2500kHz maximum switching frequency
  • 97% efficiency
  • 200mV sense/feedback voltage
  • 1mA typical quiescent current
  • Cycle-by-cycle current protection
  • Diagnosis and fault flag indicator
  • LED open and short protection
  • Overtemperature thermal protection and auto-restart
  • -40°C to +125°C ambient temperature range
  • Thermally enhanced TSSOP-16EP package
  • Totally lead-free and fully RoHS compliant
  • Halogen- and antimony-free, Green device

Applications

  • Automotive head lights
  • Daytime running lights (DRL)
  • Front and rear fog lights
  • Turn/stop lights
  • Map lights
  • Dimmable interior/exterior lights

Typical Application

Application Circuit Diagram - Diodes Incorporated AL8891Q Automotive Synchronous Buck LED Driver

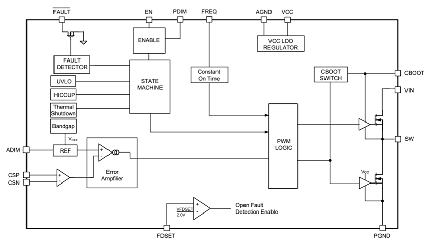
Block Diagram

Block Diagram - Diodes Incorporated AL8891Q Automotive Synchronous Buck LED Driver
Publicado: 2024-10-18 | Actualizado: 2025-10-10