Diodes Incorporated AP62800 Buck Converter
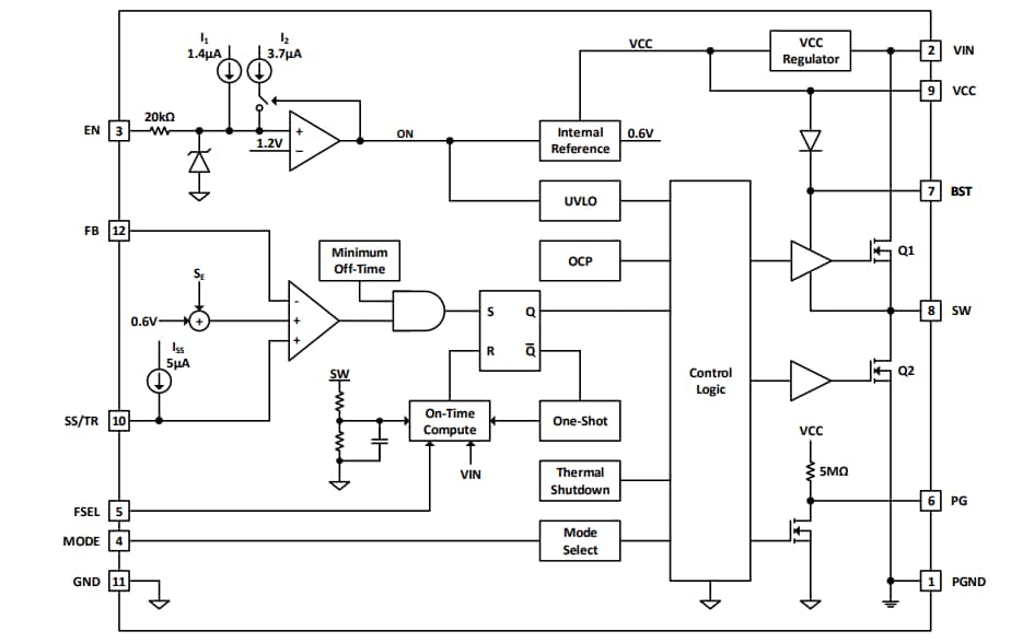
Diodes Incorporated AP62800 Buck Converter offers a 4.5V to 17V wide input voltage range with an 8A current. The AP62800 fully integrates a 22mΩ high-side power MOSFET and a 10mΩ low-side power MOSFET to allow high-efficiency step-down DC-DC conversion. The converter is easily used by minimizing the external component count via Constant On-Time (COT) control to achieve fast transient response, easy loop stabilization, and low output voltage ripple.The Diodes AP62800 Buck Converter design is optimized for Electromagnetic Interference (EMI) reduction. The device has a proprietary gate driver scheme to resist switching node ringing without sacrificing MOSFET turn-on and turn-off times, which reduces high-frequency radiated EMI noise caused by MOSFET switching.
The AP62800 is housed in a V-QFN2030-12 (Type A) package.
Features
- 4.5V to 17V VIN
- Output Voltage (VOUT) of 0.6V to 7V
- 8A Continuous output current
- 0.6V ±1% Reference voltage
- 195μA Quiescent current
- Selectable switching frequency of 400kHz, 800kHz, or 1.2MHz
- Selectable operation modes
- Pulse Frequency Modulation (PFM)
- Ultrasonic Mode (USM)
- Pulse Width Modulation (PWM)
- Programmable soft-start time
- Proprietary gate driver design for best EMI reduction
- Power-good indicator with 5MΩ internal pull-up resistor
- Precision enable threshold to adjust UVLO
- Protection circuitry
- Undervoltage Lockout (UVLO)
- Cycle-by-Cycle valley current limit
- Thermal shutdown
- Totally lead-free and fully RoHS compliant
- Halogen and antimony-free, “Green” device
Applications
- 5V and 12V Distributed power bus supplies
- Television sets and monitors
- White goods and small home appliances
- FPGA, DSP, and ASIC Supplies
- Home audio
- Network systems
- Gaming consoles
- Consumer electronics
- General purpose Point of Load
Typical Application Circuit
Efficiency vs. Output Current Graphs
Functional Block Diagram
Publicado: 2023-01-04
| Actualizado: 2024-02-28
