Texas Instruments TPSM81033 Synchronous Boost Power Modules

Texas Instruments TPSM81033 Synchronous Boost Power Module provides a power supply solution for smart devices and portable equipment powered by batteries and other power supplies. The TPSM81033 utilizes TI's MagPack packaging technology to integrate a synchronous boost converter and an inductor. This technology reduces external components, simplifies designs, and saves PCB area. The power module offers a 2A (typical) valley switch current limit, and the adaptive constant on-time valley-current-control topology operates at a 2.4MHz switching frequency and regulates the output voltage. During shutdown, the TPSM81033 is fully disconnected from the input power, consuming only a 0.1µA current for long battery life. Texas Instruments TPSM81033 Synchronous Boost Power Module features a 2.6mm x 2.5mm QFN-FCMOD package and a minimum amount of external components. Applications include optical modules, patient monitors, and smart meters.

Features

  • 1.8V to 5.5V input voltage range
  • 2.2V to 5.5V output voltage range, FB connected to VIN for fixed 5V output
  • 2A valley switching current limit
  • Integrated 0.43µH (at 0A) power inductor
  • Excellent thermal performance of <10°C temperature rise at VIN = 3.6V, VOUT = 5V, IOUT = 2A, and T= +25°C
  • High efficiency and high power capability
    • Two 22mΩ (LS) / 46mΩ (HS) MOSFETs
    • >93% efficiency at VIN = 3.6V, VOUT = 5V, and IOUT = 1A
  • 2.4MHz switching frequency
  • Typical 20µA quiescent current into VIN pin
  • Typical 0.1µA shutdown current
  • ±1.5% reference voltage accuracy over -40°C to +125°C
  • Power-good output with window comparator
  • Pin-selectable auto PFM or forced PWM at light load
  • Pass-through mode when VIN > VOUT
  • Safety and robust operation
    • True disconnection between input and output during shutdown
    • Output overvoltage, thermal shutdown, and output short-circuit protection
  • 2.6mm x 2.5mm QFN-FCMOD 9-pin package

Applications

  • Optical modules
  • Patient monitors
  • Smart meters

Videos

Typical Application Circuit

Application Circuit Diagram - Texas Instruments TPSM81033 Synchronous Boost Power Modules

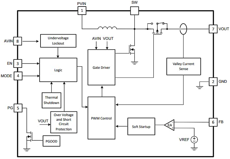
Functional Block Diagram

Block Diagram - Texas Instruments TPSM81033 Synchronous Boost Power Modules
Publicado: 2024-11-12 | Actualizado: 2025-03-18