Espressif Systems ESP8684-WROOM-02C Multiprotocol Module

Espressif Systems ESP8684-WROOM-02C Multiprotocol Module supports 2.4GHz Wi-Fi® (802.11b/g/n) and Bluetooth® 5 module. This multiprotocol module is built around the ESP8684 series of SoC and provides a RISC-V single-core microprocessor with 2MB/4MB flash. The ESP8684-WROOM-02C multiprotocol module comes with an onboard PCB antenna and 14 GPIOs. Typical applications include smart home, industrial automation, consumer electronics, health care, smart agriculture, and retail and catering.

Features

  • CPU and on-chip memory:
    • ESP8684H2 or ESP8684H4 embedded, 32-bit RISC-V single-core processor up to 120MHz
    • 576KB ROM
    • 272KB SRAM (16KB for cache)
    • SiP flash
    • Access to flash accelerated by cache
    • Supports flash In-Circuit Programming (ICP)
  • Wi-Fi:
    • IEEE 802.11 b/g/n-compliant
    • 2412MHz to 2484MHz center frequency range of operating channel
    • Supports 20MHz bandwidth in 2.4GHz band
    • 1T1R mode with data rate up to 72.2Mbps
    • Wi-Fi Multimedia (WMM)
    • TX/RX A-MPDU and TX/RX A-MSDU
    • Immediate block ACK
    • Fragmentation and defragmentation
    • Transmit opportunity (TXOP)
    • Automatic Beacon monitoring (hardware TSF)
    • 3 × virtual Wi-Fi interfaces
    • Simultaneous support for infrastructure BSS in station mode, SoftAP mode, station + SoftAP mode, and promiscuous mode
  • Peripherals:
    • GPIO, SPI, UART, I2C, LED PWM controller, general DMA controller, temperature sensor, and SAR
      ADC, timers, and watchdogs 
  • Bluetooth®:
    • Bluetooth LE:
      • Bluetooth 5
    • 20dBm high power mode
    • Speed:
      • 125kbps, 500kbps, 1Mbps, and 2Mbps
    • Advertising extension
    • Multiple advertisement sets
    • Channel selection algorithm
    • Internal co-existence mechanism between Wi-Fi and Bluetooth to share the same antenna
  • Integrated components on the module:
    • 26MHz crystal oscillator
  • Antenna options:
    • On-board PCB antenna
  • 3V to 3.6V operating voltage supply range
  • -40°C to 85°C operating temperature range

Applications

  • Smart home:
    • Light control
    • Smart button
    • Smart plug
    • Indoor positioning
  • Industrial automation:
    • Industrial robot
    • Industrial field bus
  • Consumer electronics:
    • Smartwatch and bracelet
    • Over-The-Top (OTT) devices
    • Logger toys and proximity-sensing toys
  • Health care:
    • Health monitor
    • Baby monitor
  • Smart agriculture:
    • Smart greenhouse
    • Smart irrigation
    • Agriculture robot
  • Retail and catering:
    • POS machines
    • Service robot
  • Generic low-power IoT sensor hubs
  • Generic low-power IoT data loggers

Block Diagram

Block Diagram - Espressif Systems ESP8684-WROOM-02C Multiprotocol Module

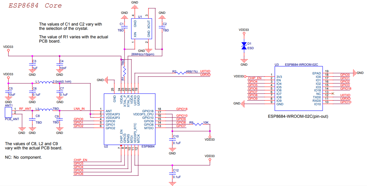
Schematic Diagram

Schematic - Espressif Systems ESP8684-WROOM-02C Multiprotocol Module
Publicado: 2024-09-13 | Actualizado: 2024-09-18