Infineon Technologies BGT24Mxx Silicon Germanium MMICs

Infineon BGT24Mxx Silicon Germanium MMICs are for advanced presence detection that goes beyond the capabilities of main stream Passive Infrared Sensors (PIR). The BGT24Mxx small size enables sophisticated designs for applications such as lighting, HVAC, or thermostats by hiding the sensor inside the device. The BGT24Mxx Silicon Germanium MMICs offer 24GHz radar that will facilitate your design process of smart building applications.

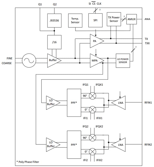
Infineon offers 3 different components, the BGT24MTR11 which combines one Transmit- and one Receive channel, the BGT24MTR12 which comprises one Transmit- and 2 Receive channels, and the BGT24MR2, a chip with 2 Receive channels, combinable with both chipsets. An RC polyphase filter (PPF) is used for LO quadrature phase generation. The circuit is manufactured in a 0.18μm SiGe:C technology offering a cutoff frequency of 200GHz. Each device is packaged in a 32 pin leadless RoHs compliant VQFN package.

Features

  • 24GHz ISM band transceiver MMIC
    • BGT24MTR11 - one transmit, one receive channel
    • BGT24MTR12 - one transmit, two receive channels
    • BGT24MR2 - two receive channels
  • Gilbert based homodyne quadrature receiver (dual for BGT24MR2)
  • Low noise figure NFSSB
    • BGT24MTR11, BGT24MTR12 - 12dB
    • BGT24MR2 - 11db
  • 26dB High conversion gain
  • -12dBm High 1dB input compression point
  • Single supply voltage 3.3V
  • Low power consumption
    • BGT24MTR11, BGT24MTR12 - 500mW
    • BGR24MTR2 - 300mW
  • 200GHz bipolar SiGe:C technology b7hf200
  • Fully ESD protected device
  • VQFN-32-9 leadless plastic package incl . LTI feature
  • Pb-free (RoHS compliant) package
  • Power Supply
    • Via Micro-USB connector in USB device mode
    • Via external power supply 8V to 36V
    • Via RTC backup battery

Applications

  • Police speed meters
  • Street lighting projects
  • Intelligent door openers
  • Tank level meters
  • Motion detectors
  • Intruder alarms

Videos

Block Diagrams

Publicado: 2015-03-04 | Actualizado: 2024-06-13