Infineon Technologies TLE8457 LIN LDO Demoboard

Infineon Technologies TLE8457 LIN LDO Demoboard is suitable for evaluating Infineon LIN LDO TLE8457x in DSO-8 and tiny TSON-8 packages. This demo board provides a simulation of power supply failures and different modes of operation. The TLE8457 LIN LDO board features SMD mounting and bus topology. It functions at a 12V to 16V supply voltage range and provides a 3.3V to 5.5V output voltage range. The TLE8457 LIN LDO board is ideal for automotive, electromobility, motor control and drives, motorcycles, e-bikes, small e-vehicles, commercial, and construction.

Features

  • SMD mounting
  • 12V to 16V supply voltage range
  • 3.3V to 5.5V output voltage range
  • TSON-8 and DSO-8 package

Applications

  • Automotive
  • Commercial, construction, and agricultural vehicles (CAV)
  • Electromobility
  • Motor control and drives
  • Motorcycles, e-bikes, and small e-vehicles

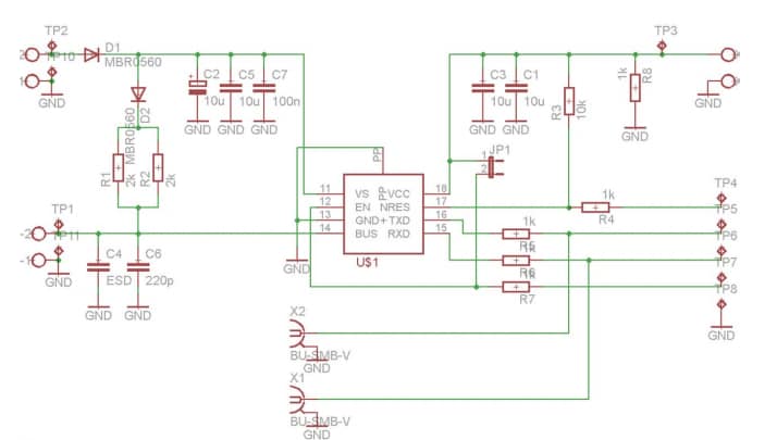
Schematic Diagram

Schematic - Infineon Technologies TLE8457 LIN LDO Demoboard
Publicado: 2020-01-09 | Actualizado: 2024-09-18