Kinetic Technologies KTC3500EVAC-MMEV01 Evaluation Kit
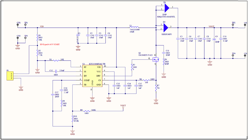
Kinetic Technologies KTC3500EVAC-MMEV01 Evaluation Kit is an evaluation platform for the KTC3500 Low Quiescent Current DC/DC Controller. KTC3500 supports boost, SEPIC, and flyback topologies. The DC/DC controller employs current-mode control with internal slope compensation for fast transient response and superior output voltage regulation. An analog control loop allows flexibility to set the loop gain to optimize the controller’s response. The KTC3500EVAC-MMEV01 is optimized for boost converter topologies and targeted at 7VIN to 17VIN, 24VOUT, 48W typical boost converter applications.Features
- Supports boost, SEPIC, and flyback topologies
- Current mode control with internal slope compensation
- Configured as a boost converter
- 7V to 17V input voltage range
- 24V operating output voltage
- 0A to 2A output load current
- DFN33-10 IC package
Applications
- 5V, 12V, 24V, and 48V power systems
- Power amplifiers
- Automotive start-stop systems
- Battery-powered systems
- Tablet accessories
Kit Contents
- KTC3500 Boost Configuration EVAL fully assembled PCB
- Anti-static bag
- Quick Start Guide, printed 1 page (A4 or US Letter)
- EVAL Kit box
Required Equipment
- Bench power supply for VIN from 7V to 17V and 5A as needed for the intended application
- Digital multimeter to measure input/output voltages and currents
- Load, either power resistors, an E-Load, or an actual system load
- Optional
- Oscilloscope and voltage probes for dynamic testing, measurements, and to observe input/output voltages and currents within waveforms
- Additional digital multimeters
Typical Test Set-Up
Electrical Schematic
Publicado: 2024-06-11
| Actualizado: 2024-06-28
