M5Stack PM2.5 Air Quality Module
M5Stack PM2.5 Air Quality Module is an ambient air quality testing module that adopts PMSA003 digital universal particulate matter concentration sensor. This module calculates and collects the number of suspended particles of different particle sizes in the air per unit volume. The PM2.5 air quality module design quickly deploys the nodes. This module features an M5Core pedestal (Pinout SPI/I2C/Power) and is compatible with a stackable and extension system. The PM2.5 air quality module operates at 0°C to 40°C temperature range and 5V supply voltage. This module is ideally used in ambient PM2.5 measurement and environmental data collection to provide real-time and accurate instrument concentration data.Features
- Compatible with M5stack stackable and extension system
- M5Core pedestal (Pinout SPI/I2C/Power)
- Ambient PM2.5 measurement
- Environmental data collection
- Provide real-time and accurate concentration data for instruments
- Environmental improvement equipment
Specifications
- 0% to 99% operating humidity range
- 54mm x 54mm x 18.7mm product size
- 5V supply voltage
- 0°C to 40°C operating temperature range
Kit Contents
- 1x PM2.5 base
- 2x M3x14 screw
- 1x HEX key
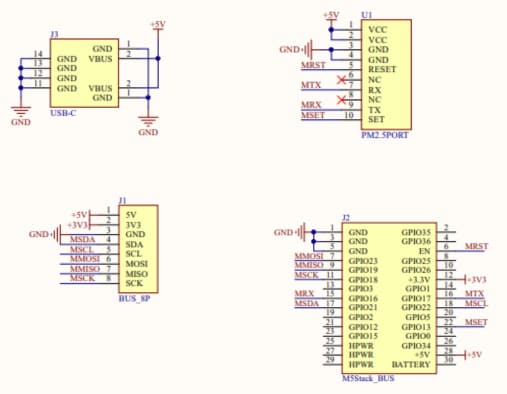
Schematic Diagram
Dimension Diagram
Publicado: 2023-08-10
| Actualizado: 2023-10-04
