M5Stack U088 Digital Multi-Pixel Gas Sensor Unit

M5Stack U088 Digital Multi-Pixel Gas Sensor Unit is a TVOC/eCO2 mini sensor unit with integrated SGP30. This sensor unit offers a 15% of measurement accuracy. The U088 digital multi-pixel gas sensor measures various Volatile Organic Compounds (VOC) and H2 in the air. This sensor can also be programmed to detect Total Volatile Organic Compounds (TVOC) and Equivalent Carbon-dioxide (eCO2) reading concentration measurement. Features include outstanding long-term stability, humidity compensation, 2x LEGO™ hole, and HY2.0 4P interface. The digital gas sensor unit is suitable for applications in air quality monitoring and eCO2 concentration.

Features

  • TVOC/eCO2 concentration detection
  • I2C communication (0x58)
  • Outstanding long-term stability
  • Humidity compensation
  • 2x LEGO™ hole
  • HY2.0 4P interface

Specifications

  • Measurement range:
    • 0-1000ppm ethanol
    • 0-1000ppm H2
    • 0-60000ppb TVOC
    • 400-60000ppm eCO2
  • 1Hz TVOC/eCO2 sampling rate

Applications

  • Air quality monitoring
  • eCO2 concentration

Kit Contents

  • 1x TVOC/eCO2 mini unit
  • 1x HY2.0 cable (5cm)

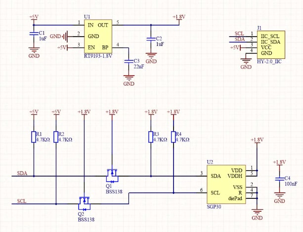
Schematic

Schematic - M5Stack U088 Digital Multi-Pixel Gas Sensor Unit

Videos

Publicado: 2021-02-10 | Actualizado: 2022-03-11