MACOM MASW-011129-DIE 2-22GHz AlGaAs SP2T Switch

MACOM MASW-011129-DIE 2-22GHz AlGaAs SP2T Switch features integrated bias networks and is available as a bare die component. The MACOM MASW-011129-DIE operates across a wide frequency range from 2 to 22GHz, exhibiting minimal insertion loss (less than 1dB) and excellent isolation (35dB). Its rapid switching capability (<10ns) and quick settling time make it well-suited for various applications, such as test and measurement and broadband communication systems. The switch features full passivation with silicon nitride and includes a polymer layer for scratch protection, guarding against potential junction and anode air-bridge damage during handling and assembly. Additionally, the die incorporates backside metallization to facilitate an epoxy die attachment process.

Features

  • Broad bandwidth specified up to 22GHz
  • Integrated DC blocks and RF bias networks
  • Low insertion loss/high isolation
  • Fast switching speed
  • Fully monolithic
  • Low current consumption
    • -10mA for low-loss state
    • +10mA for isolation state
  • 2.07mm X 1.48mm die size
  • RoHS compliant

Applications

  • Test and measurement
  • Broadband communication systems

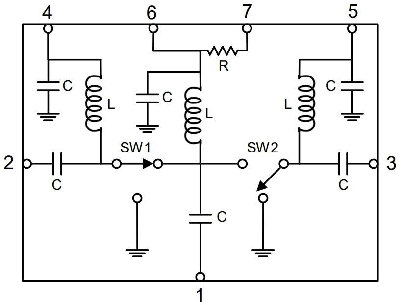
Functional Schematic

Schematic - MACOM MASW-011129-DIE 2-22GHz AlGaAs SP2T Switch
Publicado: 2023-09-27 | Actualizado: 2023-10-16