MaxLinear XR76108 & XR76112 PowerBlox™ COT Regulators
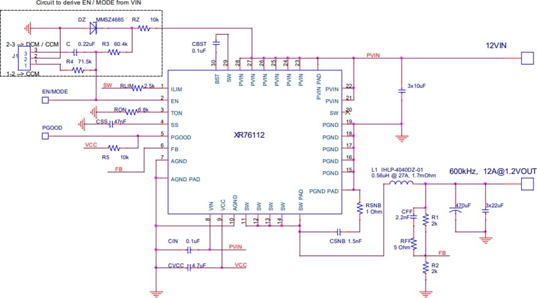
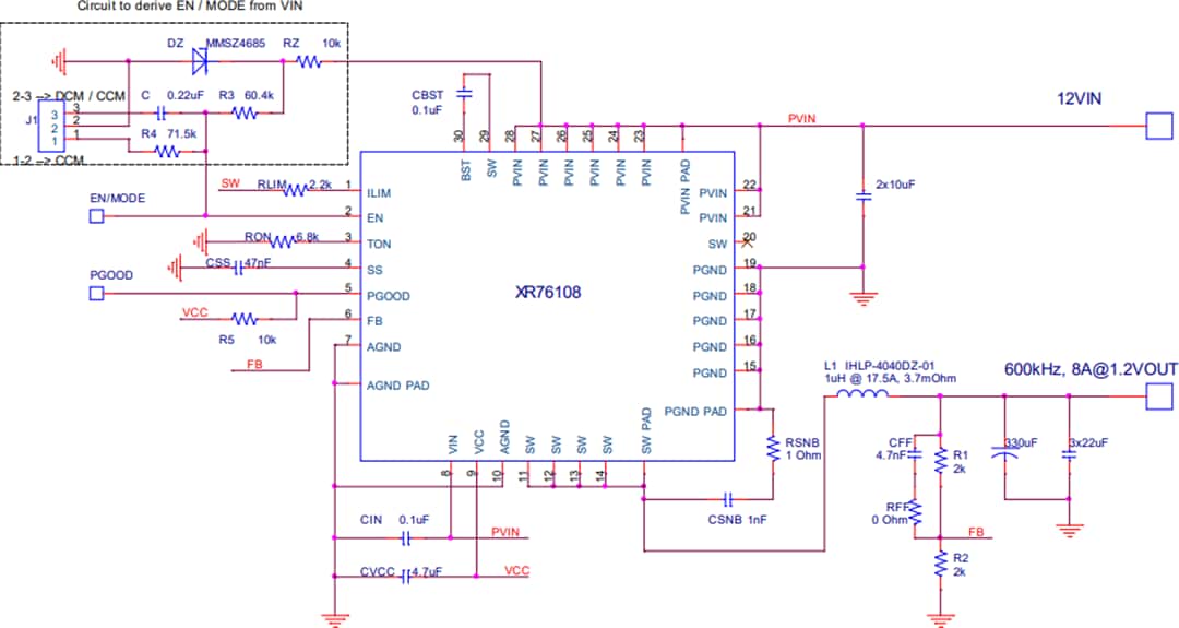
MaxLinear XR76108 and XR76112 PowerBlox™ 8A and 12A Synchronous Step Down COT Regulators are a combination of a controller, drivers, bootstrap diode, and MOSFETs in a single package for point-of-load supplies. The XR76108 and XR76112 offer load current ratings of 8A and 12A. A wide 4.5V to 22V input voltage range allows for single supply operation from industry standard 5V, 12V, and 19.6V rails. With a proprietary emulated current mode Constant On-Time (COT) control scheme, the XR76108 and XR76112 provide extremely fast line and load transient response using ceramic output capacitors.The MaxLinear XR76108 and XR76112 PowerBlox COT Regulators are offered in a space-saving 5.0mm x 5.0mm QFN30 package.
Features
- Controller, drivers, bootstrap diode, and MOSFETs integrated into one package
- Proprietary constant on-time control
- No loop compensation required
- Ceramic output capacitor stable operation
- Programmable 200ns to 2µs On-Time
- Quasi-constant 200kHz-800kHz frequency
- Selectable CCM or CCM/DCM operation
- Precision enable and power-good flag
- Programmable soft-start
- -40°C to +125°C operating temperature range
- 5.0mm x 5.0mm QFN30 package
Applications
- Distributed power architecture
- Point-of-Load converters
- Power supply modules
- FPGA, DSP, and processor supplies
- Base stations, switches/routers, and servers
Block Diagram
XR76108 Application Circuit
XR76112 Application Circuit
Publicado: 2015-01-08
| Actualizado: 2022-03-11
