Mikroe MIKROE-2889 V To Hz Click
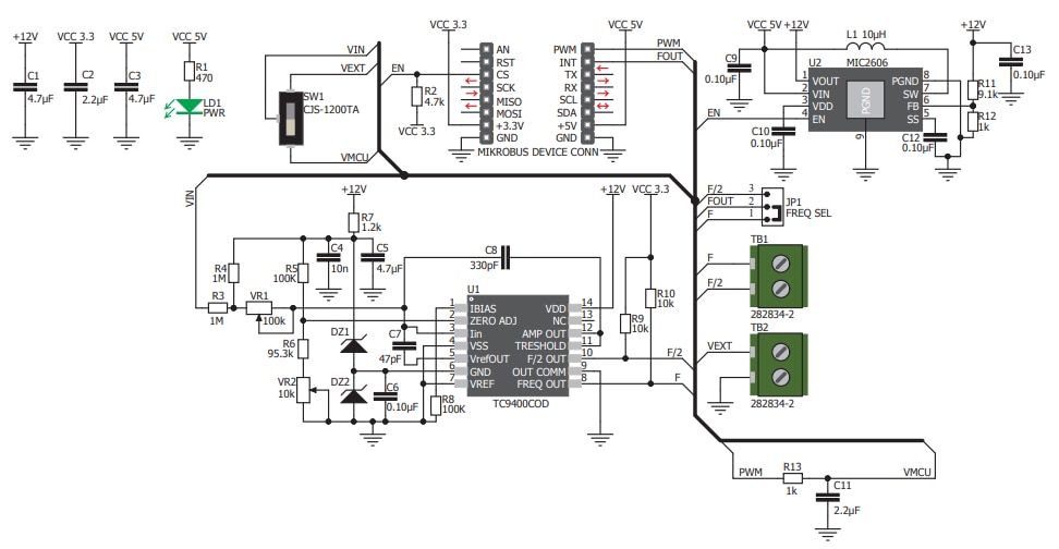
Mikroe MIKROE-2889 V To Hz Click converts analog voltage into a pulse wave signal of a certain frequency. This click board generates the pulse train with frequency linearly proportional to the input voltage when a voltage in the range of 0V to 5V is applied on its input. Mikroe MIKROE-2889 Click features good linearity, covers a frequency range from 10Hz to 10kHz, and provides a good temperature stability. This click board consists of two variable resistors for gain and offset fine-tuning.The MIKROE-2889 click features an onboard TC9400 converter and a MIC2606 boost regulator. The TC9400 IC is a voltage-to-frequency and frequency-to-voltage converter and the MIC2606 IC is a 2MHz boost regulator. The MIKROE-2889 click provides input voltage terminal (VOLT IN), which is used to connect the control voltage up to 5V. This click board is used in various voltage-to-frequency applications in instrumentation, industrial, and automation markets. The MIKROE-2889 click is well suited for use in AD conversion, long-term integration, and linear frequency modulation. This click also finds its purpose in voltage-to-frequency conversion and can be used as a variable clock signal generator.
Features
- On-board modules
- TC9400 voltage-to-frequency and frequency-to-voltage converter
- MIC2606 Pulse Width Modulation (PWM) DC to DC boost switching regulator
- Good linearity
- 10Hz to 10kHz frequency range
- Good temperature stability
- Provides GPIO interface
- 3.3V and 5V input voltages
- 57.15mm x 25.4mm dimensions
Applications
- Instrumentation, industrial, and automation markets
- Analog-to-digital conversion and long-term integration
- Linear frequency modulation and demodulation
- Frequency-to-voltage conversion
Top View
Schematic
Publicado: 2018-03-15
| Actualizado: 2022-08-17
