Monolithic Power Systems (MPS) EV8861-L-00A Evaluation Board

Monolithic Power Systems (MPS) EV8861-L-00A Evaluation Board is designed to evaluate the features of the MP8861 Step-Down Converters with Integrated Telemetry. The MP8861 offers a fully integrated solution that achieves 6A continuous output current with superior load/line regulation over a wide input supply range.

The EV8861-L-00A Evaluation Board can be powered up by connecting the positive and negative terminals of the load to the VOUT and GND pins, respectively. Once the power supply output is preset from 2.85V to 18V, then turn off the power supply. Connect the terminals, then turn the power supply on. The MP8861 will enter the power-on sequence automatically.

Features

  • 2.85V to 18V supply for board
  • 2.85V to 18V operating input voltage
  • Windows XP, 7, and later supported
  • System requirements of 22.2MB minimum free space
  • GUI software with 3x register controls: VSEL, SysCntlreg1, and SysCntlreg2
  • 8.5cm x 8.5cm in dimension (LxW)

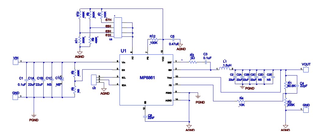
Schematic

Schematic - Monolithic Power Systems (MPS) EV8861-L-00A Evaluation Board

Overview

Monolithic Power Systems (MPS) EV8861-L-00A Evaluation Board
Publicado: 2019-11-18 | Actualizado: 2023-11-03