Monolithic Power Systems (MPS) EVQ4317-R-01A Evaluation Board

Monolithic Power Systems (MPS) EVQ4317-R-01A Evaluation Board is configured to evaluate the operation of the MPQ4317. The MPQ4317 synchronous step-down converters offer configurable frequency with integrated internal high-side and low-side power MOSFETs. The MPQ4317 features up to 7A of highly efficient output current (IOUT) with current mode control for fast loop response. The MPQ4317 converters support a wide 3.3V to 45V input voltage (VIN) range accommodating a variety of step-down applications in the automotive input environment.

The EVQ4317-R-01A Evaluation Board is AEC-Q100 Grade 1 qualified. The MPQ4317 is fully assembled and tested, available in a QFN-20 (4mm x 4mm) wettable flank package.

Specifications

  • 3.3V to 45V Input voltage (VIN) range
  • 3.3V Output voltage (VOUT)
  • 7A Maximum output current (IOUT)
  • 88.8% Typical efficiency
    410kHz Switching frequency (fSW)

Measurement Equipment Set-Up

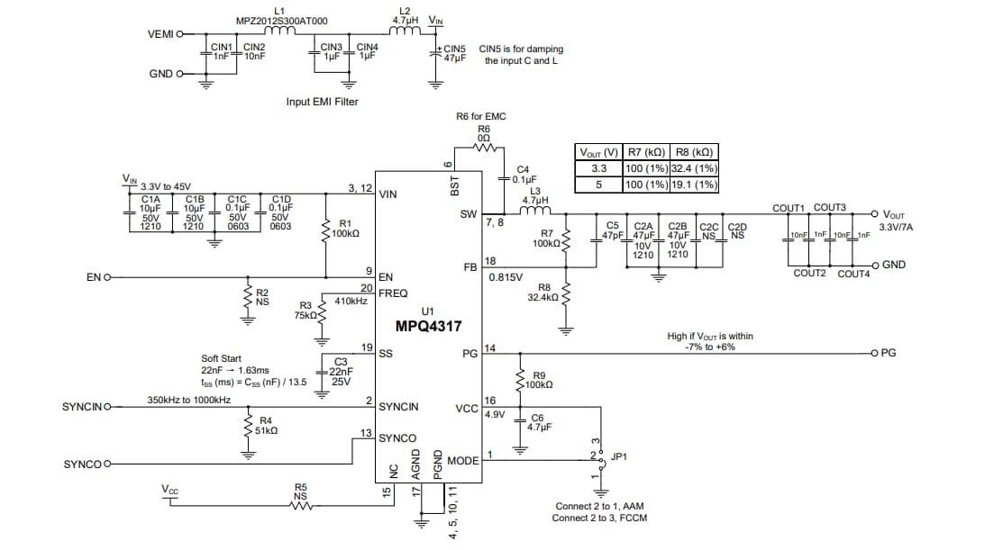
Schematic - Monolithic Power Systems (MPS) EVQ4317-R-01A Evaluation Board

Schematic

Schematic - Monolithic Power Systems (MPS) EVQ4317-R-01A Evaluation Board
Publicado: 2022-10-24 | Actualizado: 2022-11-10