Monolithic Power Systems (MPS) EVQ9843 Evaluation Board

Monolithic Power Systems (MPS) EVQ9843 Evaluation Board is designed to demonstrate the capabilities of the MP/MPQ9843 regulators. These MP/MPQ9843 regulators are 350kHz to 2.5MHz frequency programmable, synchronous, step-down switching regulators with integrated internal high-side and low-side power MOSFETs. The EVQ9843 evaluation board features a 5V to 36V input voltage range, 5V output voltage, and 3V output current. This evaluation board comes with an Advanced Asynchronous Modulation (AAM) mode helps to achieve high efficiency at light load conditions by scaling down the switching frequency. Typical applications include automotive systems and industrial power systems.

Features

  • Power good indicator
  • Programmable soft-start time
  • 80ns minimum on time
  • Selectable forced CCM and AAM
  • Low dropout mode
  • Over-current protection with valley-current detection and hiccup
  • Thermal shutdown
  • Available in a QFN-16 (3mm x 4mm) package
  • Available wettable flank
  • AEC-Q100 grade-1

Specifications

  • 5V to 36V wide operating input range
  • 3A continuous output current
  • 2μA low shutdown mode current
  • 14μA Sleep Mode quiescent current
  • Internal 125mΩ high-side and 55mΩ low side MOSFETs
  • 350kHz to 2.5MHz programmable switching frequency
  • Synchronize to External Clock selectable in-phase or 180° out-of-phase

Applications

  • Automotive systems
  • Industrial power systems

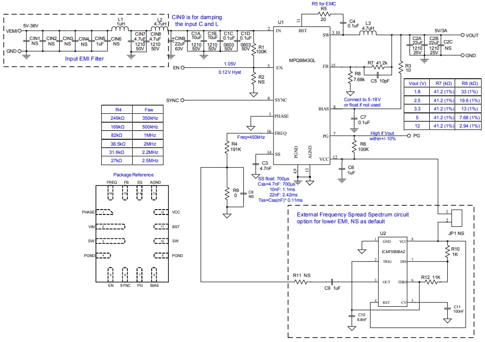
Schematic

Schematic - Monolithic Power Systems (MPS) EVQ9843 Evaluation Board

Performance Graph

Performance Graph - Monolithic Power Systems (MPS) EVQ9843 Evaluation Board
Publicado: 2022-12-20 | Actualizado: 2023-01-11