Monolithic Power Systems (MPS) MP6632 Three-Phase BLDC Motor Drivers

Monolithic Power Systems (MPS) MP6632 Three-Phase Brush Less DC (BLDC) Motor Drivers feature up to 1A of driving current and a 6V to 50V input voltage (VIN) range. These motor drivers offer built-in, configurable speed curve function, sinusoidal drive for maximum torque, low-speed ripple, and noise across the full-speed range. The MP6632 BLDC motor drivers provide rotational speed detection. These drivers control the motor speed through the Pulse-Width Modulation (PWM) signal or the DC signal on the PWM/DC pin with closed-loop/open-loop speed control. The MP6632 BLDC motor drivers include rich protection features like Under-Voltage Lock Out (UVLO), locked-rotor protection, Over-Current Protection (OCP), and thermal shutdown protection. These motor drivers are available in a QFN-32 (4mm x 4mm) package. Typical applications include general three-phase Brush Less DC (BLDC) motors, fans, and pumps.

Features

  • 6V to 50V input voltage (VIN) range
  • Up to 1A of driving current capability
  • Sinusoidal drive
  • Trapezoidal drive
  • Supports 0V to 3.3V DC input or 50Hz to 100kHz Pulse-Width Modulation (PWM) input
  • Supports external triple-hall or single-hall input
  • Closed-loop/open-loop speed control
  • Direction/brake input
  • Power-save mode
  • Lock protection
  • Over-Current Protection (OCP)
  • Rotational speed indicator
  • 25kHz/50kHz switching frequency (fSW)
  • Soft Start (SS) for low noise
  • Available in a QFN-32 (4mm x 4mm) package

Applications

  • General three-phase Brush Less DC (BLDC) motors
  • Fans
  • Pumps

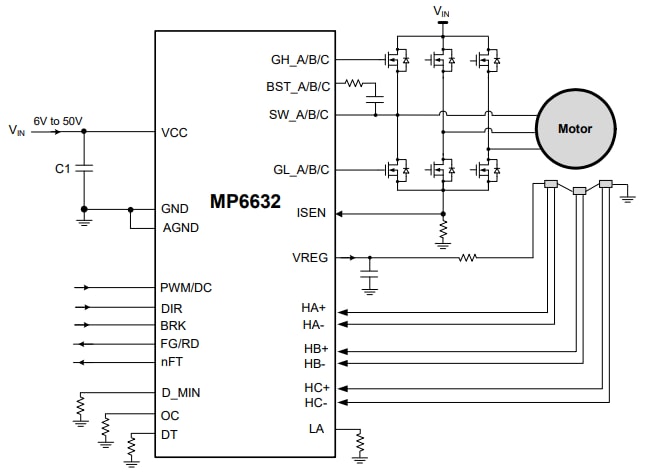
Typical Application Circuit Diagram

Application Circuit Diagram - Monolithic Power Systems (MPS) MP6632 Three-Phase BLDC Motor Drivers

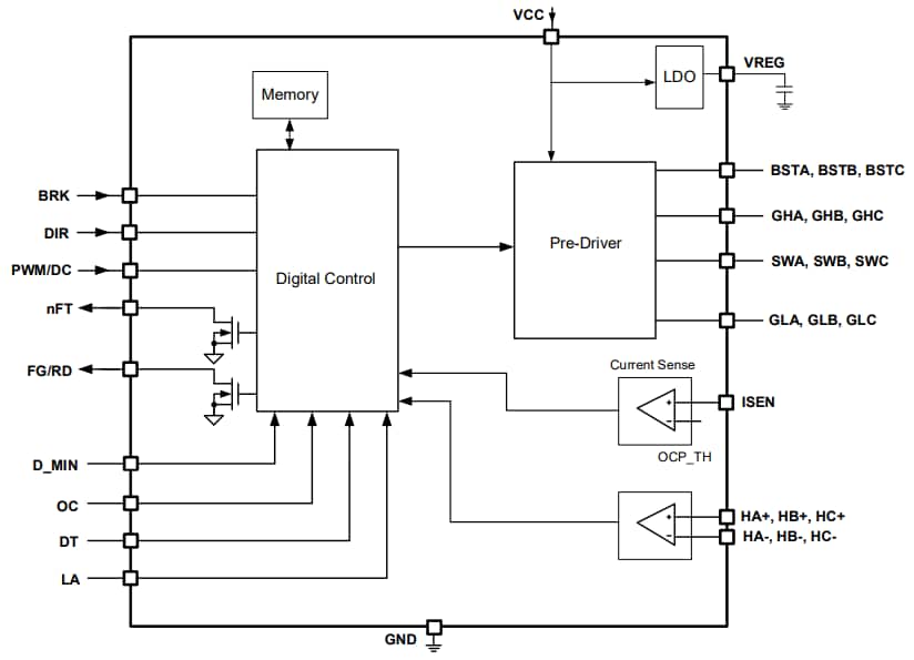
Block Diagram

Block Diagram - Monolithic Power Systems (MPS) MP6632 Three-Phase BLDC Motor Drivers
Publicado: 2024-06-06 | Actualizado: 2024-07-11