Monolithic Power Systems (MPS) MPM3650C Step-Down Power Modules

Monolithic Power Systems (MPS) MPM3650C Step-Down Power Modules are fully integrated, high-frequency, synchronous, rectified, step-down power modules with an internal inductor. The synchronous mode operation allows higher efficiency over the output current load range. The MPM3650C modules offer a highly compact solution that achieves 6A of continuous output current over a wide input range (2.75V to 17V), with excellent load and line regulation, and a 1200kHz fixed switching frequency. These devices also feature Short-Circuit Protection (SCP), Over-Current Protection (OCP), Under-Voltage Protection (UVP), and thermal shutdown. The MPM3650C Step-Down Power Modules from MPS are ideal for use in applications such as FPGA power systems, optical modules, telecom, networking, and industrial equipment.

Features

  • High-efficiency synchronous mode operation
  • Externally programmable soft-start time
  • Internal power MOSFETs
  • Forced CCM for low VOUT ripple
  • Supports pre-biased start-up
  • Over-Current Protection (OCP) and hiccup mode
  • Thermal shutdown
  • 2.75V to 17V operating input voltage range
  • Output currents
    • 6A output in the 0.6V to 1.8V voltage range
    • 5A output in the 1.8V to 3.3V voltage range
  • 4mm x 6mm x 1.6mm, QFN-24 package

Applications

  • FPGA power systems
  • Optical modules
  • Telecom
  • Networking
  • Industrial equipment

Videos

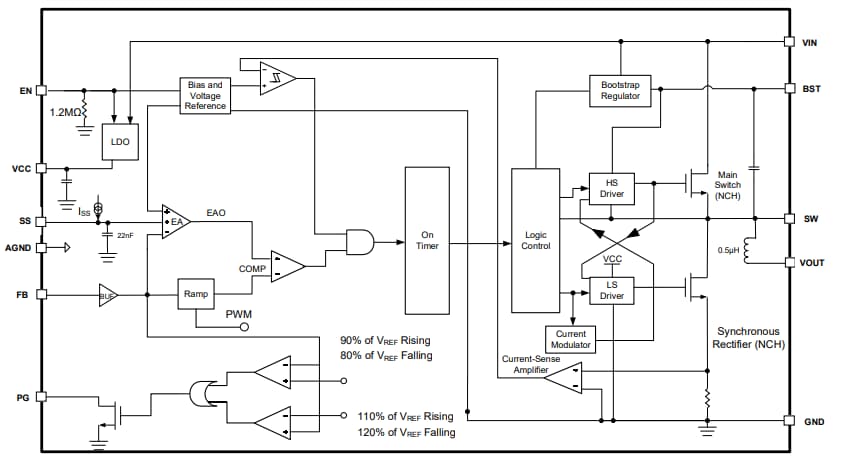
Block Diagram

Block Diagram - Monolithic Power Systems (MPS) MPM3650C Step-Down Power Modules

Typical Application Diagram

Application Circuit Diagram - Monolithic Power Systems (MPS) MPM3650C Step-Down Power Modules
Publicado: 2021-04-29 | Actualizado: 2024-10-04