Monolithic Power Systems (MPS) MPQ4315 Synchronous Step-Down Converters

Monolithic Power Systems (MPS) MPQ4315 Synchronous Step-Down Converters offer a configurable frequency and integrated internal high-side MOSFET (HS-FET) and low-side MOSFET (LSFET). The MPQ4315 delivers up to 5A of highly efficient output, with current mode control for fast loop response.

The MPS MPQ4315 Synchronous Step-Down Converters operate over a wide 3.3V to 45V input range, ideal for various step-down applications in automotive input environments. Furthermore, a low 1.7μA shutdown mode quiescent current makes the MPQ4315 ideal for use in battery-powered applications. The device's high power conversion efficiency across a wide load range is achieved by scaling down the switching frequency under light-load conditions to reduce the switching and gate driver losses. The device provides an open-drain power good signal that indicates whether the output is within 93% to 106% of its nominal voltage.

In addition, the MPQ4315 features frequency foldback, helping to prevent inductor current runaway during start-up. Thermal shutdown provides reliable, fault-tolerant operation. High-duty cycle and low-dropout mode are provided for the automotive cold crank conditions.

The MPQ4315 is offered in a QFN-20 (4mm x 4mm) wettable flank package and is AEC-Q100 Grade 1 qualified.

Features

  • Wide 3.3V to 45V operating voltage range
  • 5A Continuous output current
  • 1.7μA Low shutdown supply current
  • 18μA Sleep mode quiescent current
  • Internal 48mΩ high-side MOSFET and 20mΩ low-side MOSFET
  • 350kHz to 1000kHz Configurable switching frequency for car battery applications
  • Can be synchronized to an external clock
  • Out-of-Phase synchronized clock output
  • Frequency Spread Spectrum (FSS) for low EMI
  • Symmetric VIN for low EMI
  • Power good output
  • External soft start
  • 100ns Minimum on time
  • Selectable Advanced Asynchronous Mode (AAM) or Forced Continuous Conduction Mode (FCCM)
  • Low-dropout mode
  • Hiccup over-current protection
  • Available in a QFN-20 (4mm x 4mm) package
  • Available in a wettable flank package
  • Available in AEC-Q100 Grade 1

Applications

  • Automotive infotainment
  • Automotive clusters
  • Advanced driver assistance systems
  • Industrial power systems

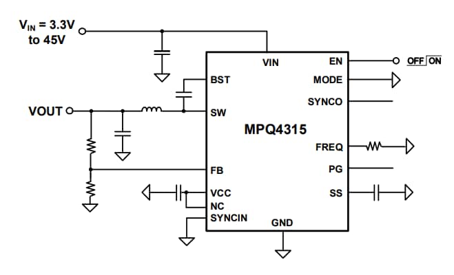
TYPICAL APPLICATION

Application Circuit Diagram - Monolithic Power Systems (MPS) MPQ4315 Synchronous Step-Down Converters

Efficiency vs. Load Current vs. Power Loss

Chart - Monolithic Power Systems (MPS) MPQ4315 Synchronous Step-Down Converters
Publicado: 2022-01-26 | Actualizado: 2022-10-27