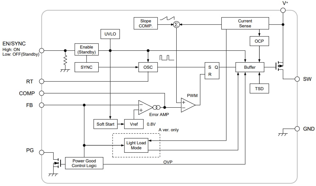
Nisshinbo NJW4171 Switching Regulator ICs
Nisshinbo NJW4171 Switching Regulator ICs for buck converters are designed with an integrated, highly effective 40V/2.5A MOSFET. These ICs include two lineups: the A-version has PWM/PFM mode to ensure high efficiency at light load, and the B-version has forced PWM mode. Nisshinbo NJW4171 Switching Regulator ICs feature wide input voltage ranging from 3.4V to 40V and can correspond to supply voltage drop like cold-crank. These regulator ICs also feature a 100% maximum duty cycle to maintain a stable output voltage even if the supply voltage drops. The NJW4171 switching regulator ICs offer wide oscillating frequencies ranging from 100kHz to 2.4MHz and are ideally used in automotive, infotainment, and industrial applications.Features
- 100kHz to 2.4MHz high oscillating frequency
- High efficiency at light loads (A-version)
- 120µA (typical) low Iq at sleep mode (A-version)
- 3.4V to 40V wide operating voltage range
- 3.6A minimum switching current
- PWM control
- Current mode control
- External clock synchronization
- 100% maximum duty cycle
- External compensation circuit
- Corresponds to the ceramic capacitor (MLCC)
- 2ms soft start function (typical)
- Undervoltage lockout (UVLO)
- Over-current protection (OCP - Hiccup type)
- Thermal shutdown protection
- Power Good function
- Standby function
- HSOP8-M1 package outline
Applications
- Automotive power supplies
- Infotainment
- Industrial equipment
Typical Application Circuit
Block Diagram
Publicado: 2020-07-28
| Actualizado: 2024-04-26
