NKK Switches IS-CHPMP & IS-CHPMPHP Charge Pump Dev Boards

NKK Switches IS-CHPMP and IS-CHPMPHP Charge Pump Development Boards are DC/DC voltage step-up converters with an input of 2.7V to 5.5V for use in driving OLED displays. The components feature an output voltage of 16V (IS-CHPMP) or 15V (IS-CHPMPHP). The IS-CHPMP and IS-CHPMPHP Charge Pumps have a typical current of .05µA and a maximum current of 1µA in shutdown mode. The converters utilize Maxim’s MAX8574 (IS-CHPMP) or TE’s LM2735YMF/NOPB (IS-CHPMPHP) Step-Up Converters to take advantage of the floating output during shutdown mode. A 2mm x 4mm (.100”) header is required to interface with either charge pump. 

The NKK Switches IS-CHPMP IS-CHPMPHP Charge Pump Development Boards are ideal for broadcast panels, test equipment, simulation, security systems, process controls, automation, robotics, and lighting.

Specifications

  • IS-CHPMP:
    • 2.7V to 5.5V input voltage range
    • 16V output voltage
    • Floating output when in shutdown
    • 20mA current capability
    • Does not have pulldown resistor for disabling
    • 0.5µA (typical) and 1µA maximum current in shutdown mode
  • IS-CHPMPHP:
    • 2.7V to 5.5V input voltage range
    • 15V output voltage
    • Floating output when in shutdown mode
    • 130mA current capability
    • Has pulldown resistor for disabling
    • 0.5µA (typical) and 1µA maximum current in shutdown mode

Applications

  • Broadcast panels
  • Test equipment
  • Simulation
  • Security systems
  • Process control
  • Automation
  • Robotics
  • Lighting

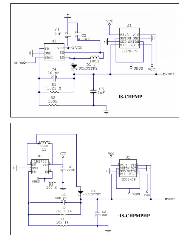
Schematic

Schematic - NKK Switches IS-CHPMP & IS-CHPMPHP Charge Pump Dev Boards
View Results ( 2 ) Page
N.º de artículo Hoja de datos Descripción
IS-CHPMP IS-CHPMP Hoja de datos Herramientas de desarrollo de administración de IC BOARD, 3.3V IN, 16V OUT, CHARGE PUMP FOR OLED, CN1740
IS-CHPMPHP IS-CHPMPHP Hoja de datos Herramientas de desarrollo de administración de IC SWITCH ACCESSORY
Publicado: 2017-09-18 | Actualizado: 2022-07-14