NXP Semiconductors TJA1042 High-Speed CAN Transceivers

NXP Semiconductors TJA1042 High-Speed Controller Area Network (CAN) Transceivers with Standby Mode interface between a CAN protocol controller and a physical two-wire CAN bus. Designed for high-speed CAN applications in the automotive industry, the transceivers provide the differential transmit/receive capability to a microcontroller utilizing a CAN protocol controller. TJA1042 components deliver exemplary passive behavior to the CAN bus when the supply voltage is off and features a very low-current standby mode with bus wake-up capability.

The TJA1042 implements the CAN physical layer defined in ISO 11898-2:2016 and SAE J2284-1 to SAE J2284-5. This physical layer implementation enables reliable communication in the CAN FD fast phase at data rates up to 5Mbit/s. The TJA1042B and TJA1042C feature shorter propagation delays, supporting larger network topologies. The NXP Semiconductors TJA1042 High-Speed CAN Transceivers are ideal for all types of HS-CAN networks in nodes that require a low-power mode with wake-up capability via the CAN bus.

Features

  • Fully ISO 11898-2:2016, SAE J2284-1 to SAE J2284-5, and SAE J1939-14 compliant
  • Timing guaranteed for data rates up to 5Mbit/s in the CAN FD fast phase
  • Suitable for 12V and 24V systems
  • Low Electromagnetic Emission (EME) and high Electromagnetic Immunity (EMI), according to proposed EMC Standards IEC 62228-3 and SAE J2962-2
  • Variants with a VIO pin allow for direct interfacing with 3.3V to 5V microcontrollers
  • Shorter propagation delay on the TJA1042B and TJA1042C variants supports larger network topologies
  • SPLIT voltage output on TJA1042T and TJA1042CT for stabilizing the recessive bus level
  • Both VIO and non-VIO variants are available in SO8 and leadless HVSON8 (3.0mm2) packages, HVSON8 offers improved Automated Optical Inspection (AOI) capability
  • Dark green product [halogen-free and Restriction of Hazardous Substances (RoHS) compliant]
  • AEC-Q100 qualified
  • Predictable and fail-safe behavior
    • Very low-current Standby mode with host and bus wake-up capability
    • Functional behavior predictable under all supply conditions
    • Transceiver disengages from the bus (high-ohmic) when the supply voltage drops below the switch-off undervoltage threshold
    • Transmit Data (TXD) dominant time-out function
    • Bus-dominant time-out function in Standby mode
    • Undervoltage detection on pins VCC and VIO
  • Protections
    • High ESD handling capability on the bus pins (±8kV)
    • High voltage robustness on CAN pins (±58V)
    • Bus pins protected against transients in automotive environments
    • Thermally protected

Specifications

  • 4.5V to 5.5V supply voltage range
  • 2.8V to 5.5V supply voltage range on the VIO pin
  • Supply current
    • 10μA typical in standby mode, 15μA maximum
    • 2.5mA to 70mA in normal mode
  • ±8kV ESD voltage
  • ±5μA leakage current
  • 9kΩ to 28kΩ input resistance range
  • ±1% input resistance deviation
  • 19kΩ to 52kΩ differential input resistance range
  • -40°C to +150°C virtual junction temperature range
  • +190°C typical shutdown junction temperature

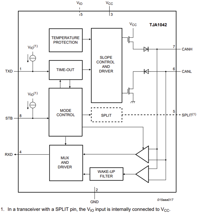
Block Diagram

Block Diagram - NXP Semiconductors TJA1042 High-Speed CAN Transceivers
Publicado: 2023-05-16 | Actualizado: 2023-08-17