onsemi NCP81599 4-Switch Buck Boost Controller
onsemi NCP81599 4-Switch Buck-Boost Controller is a USB Power Delivery (PD) controller that converts the battery or adapter voltage into power supply rails. The buck-boost controller operates seamlessly when transitioning between a buck-to-boost or boost-to-buck operation. onsemi NCP81599 controller is capable of operating at a 100% duty cycle. The NCP81599 controller drives four external NMOS switches that allow for the external selection of MOSFETs to optimize the trade-offs between size, cost, and performance. This controller comes with internal drivers capable of driving MOSFETs to meet the 100W requirement. Typical applications include consumer, computing, point-of-sale (PoS), USB Type-C™, and USB PD.Features
- USB PD controller
- Operates at 100% duty cycle
- Drives four external NMOS switches
- I2C interface
- 150kHz to 1200kHz switching frequency range
- Slew rate control during transition
- Overvoltage and overcurrent protection
- Optimizes efficiency and size trade-off
- Wide operating range
- 4.5V to 28V operating voltage range
- 5mm x 5mm 32-QFN package
Applications
- Consumer
- Computing
- POS
- USB Type-C
- USB PD
- Desktop
- Hubs
- Docking station
- Car charger
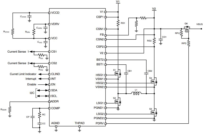
Typical Application Circuit
Publicado: 2020-06-03
| Actualizado: 2024-05-28
