onsemi NCV/NCD5705B IGBT Gate Drivers

onsemi NCV5705B and NCD5705B IGBT Gate Drivers are high-current and high-performance stand-alone IGBT drivers for high-power automotive applications. These drivers offer a cost-effective solution by eliminating the external output buffer. onsemi NCV5705B and NCD5705B IGBT drivers feature reduced switching losses and short switching times, bipolar power supply support, enhanced programmable protection, and a wide bias voltage range. These drivers are RoHS compliant and are available in an 8-pin SOIC package. Typical applications include positive temperature coefficient (PTC) heaters, traction inverters, high-voltage (HV) DC-DC, and onboard battery chargers (OBC).

Features

  • +4A/-6A high current output at IGBT Miller plateau voltages
  • Low output impedance for enhanced IGBT driving
  • Short propagation delay with accurate matching
  • Direct interface to digital isolator/optocoupler/pulse transformer for an isolated drive and logic compatibility for non-isolated drive
  • DESAT protection with programmable delay
  • Tight undervoltage lockout (UVLO) thresholds for bias flexibility
  • Wide bias voltage range
  • Lead-free, halogen-free, and RoHS compliant
  • Negative output voltage for enhanced IGBT driving

Applications

  • PTC heaters
  • Traction inverters
  • HV DC-DC
  • OBC

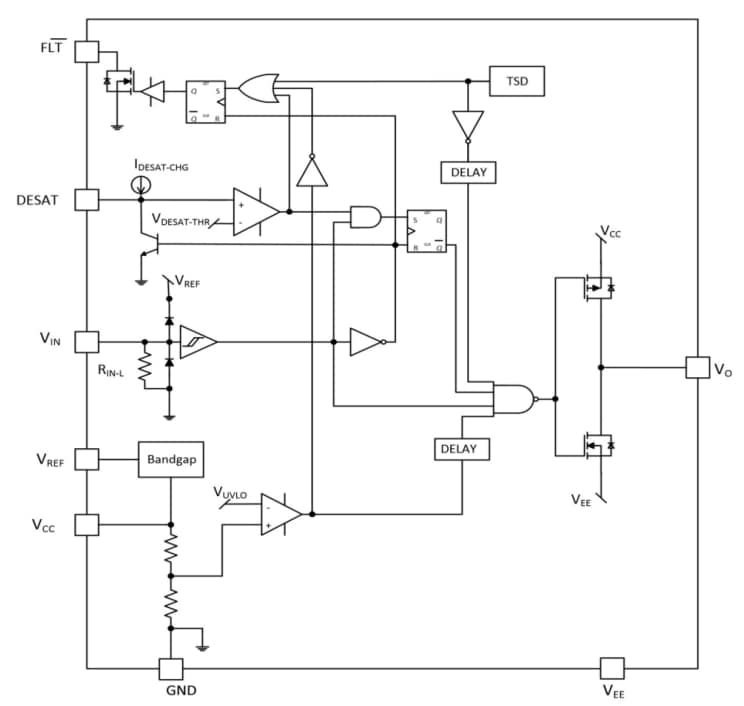
NCV5705B Block Diagram

Block Diagram - onsemi NCV/NCD5705B IGBT Gate Drivers

Simplified Application Schematics

Application Circuit Diagram - onsemi NCV/NCD5705B IGBT Gate Drivers
Publicado: 2020-05-26 | Actualizado: 2024-06-06