onsemi NCV7357 High Speed CAN FD Transceiver

onsemi NCV7357 High-Speed CAN FD Transceiver is designed to interface between a Controller Area Network (CAN) protocol controller and the physical bus. The NCV7357 Transceiver provides differential transmit capability to the bus and differential receive capability to the CAN controller. This device guarantees additional timing parameters to ensure robust communication at data rates beyond 1Mbps to cope with CAN Flexible Data rate requirements (CAN FD). The NCV7357 CAN Transceiver is AEC-Q100 qualified and PPAP capable, making it ideal for automotive and other applications requiring unique site and control change requirements.

The NCV7357 is offered in 8-pin Small Outline IC (SOIC) and Dual Flat No-Lead (DFN) packages. The DFN package features wettable flanks for enhanced optical inspection.

Features

  • Compatible with ISO 11898-2:2016
  • CAN FD timing specified up to 5Mbps
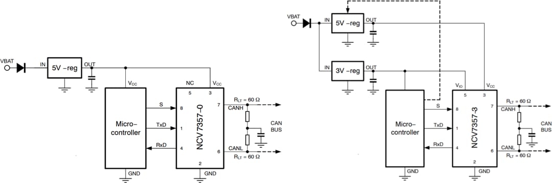
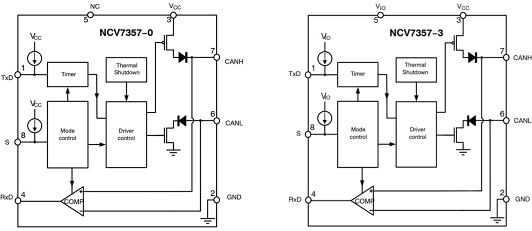
  • VIO pin on NCV7357-3 variant allows direct interfacing with 3V to 5V microcontrollers
  • Low current, listen-only silent mode
  • Low Electromagnetic Emission (EME) and high electromagnetic immunity
  • Very low EME without a Common-Mode (CM) choke
  • No disturbance of the bus lines with an unpowered node
  • Transmit Data (TxD) dominant timeout function
  • Very high ESD robustness of bus pins, >8kV system ESD pulses
  • Thermal protection
  • Bus pins short circuit proof to supply voltage and ground
  • Bus pins protected against transients in an automotive environment
  • Package options
    • SOIC-8
    • DFNW-8 with wettable flank
  • AEC−Q100 qualified and PPAP capable
  • Pb-free

Applications

  • Automotive
  • Industrial networks

Block Diagram

Block Diagram - onsemi NCV7357 High Speed CAN FD Transceiver

Typical Application Circuit

Application Circuit Diagram - onsemi NCV7357 High Speed CAN FD Transceiver
Publicado: 2019-08-22 | Actualizado: 2025-02-26