onsemi NCV8450A Self-Protected High-Side Driver

onsemi NCV8450A Self-Protected High-Side Driver is a smart discrete driver with 1Ω typical RDS(ON) and 0.8A typical internal current limit. This driver features an integrated clamp for inductive switching, slew rate control for low EMI, very low standby current, and thermal shutdown with automatic restart. The NCV8450A high-side driver operates within the -40°C to 150°C temperature range and 4.5V to 45V voltage range. This driver is lead-free, halogen-free, AEC-Q100 qualified, and RoHS-compliant. The NCV8450A high-side driver is used to switch resistive, inductive, and capacitive loads. This driver is ideal for automotive and industrial applications.

Features

  • Short circuit protection
  • Thermal shutdown with automatic restart
  • Overvoltage protection
  • Integrated clamp for inductive switching
  • Loss of ground protection
  • ESD protection
  • 4.5V to 45V operating voltage range
  • Slew rate control for low EMI
  • Very low standby current
  • Pb-free and halogen-free/BFR-free
  • AEC-Q100 qualified
  • RoHS compliant

Applications

  • Industrial requirements
  • Automotive

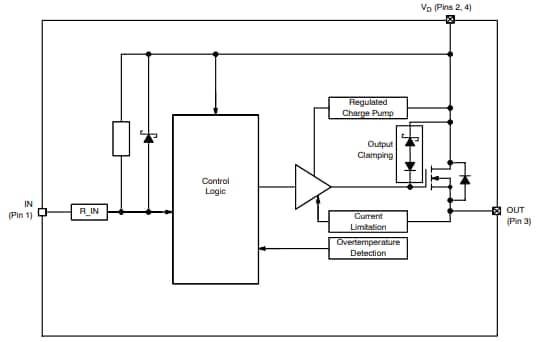
Block Diagram

Block Diagram - onsemi NCV8450A Self-Protected High-Side Driver

Application Test Circuit

Application Circuit Diagram - onsemi NCV8450A Self-Protected High-Side Driver
Publicado: 2024-12-09 | Actualizado: 2024-12-24