PANJIT CMDRBR Bridge Controller IC

PANJIT CMDRBR Bridge Controller IC is a controller IC for almost no loss ideal diode bridge. This controller IC is used with an N-channel Super Junction MOSFET (SJMOS) in a full-bridge or half-bridge rectifier topologies for AC rectification. The CMDRBR IC adeptly emulates the operational behavior of the original AC bridge rectifier diode and drives and controls the low-on-resistance high-voltage power switch (like SJMOS). This IC controller minimizes diode forward conduction losses and gains more efficient AC/DC power conversion. The CMDRBR IC features <20mW no-load consumption, 800V drain to GND maximum voltage, 0.38W maximum power dissipation, and 150°C junction temperature. This IC is compact and is available in SOT-23 6L-1 package. Typical applications include server power, PD charge, power adapter, and power supply units.

Features

  • No high-side driver needed
  • Self-powered with no external power required
  • Low forward voltage drop
  • Maximizing power efficiency
  • Almost no power dissipation compared to traditional bridge
  • Reduces heat and eliminates thermal design problems
  • Compact package
  • Easy implementation

Specifications

  • <20mW no-load consumption
  • -0.3V to 800V drain to GND voltage range
  • -0.3V to 27V gate to GND voltage range
  • -0.3V to 27V VCC to GND voltage range
  • 150°C junction temperature
  • -40°C to 125°C operating temperature range

Applications

  • Server power
  • PD charge
  • Power adapter
  • Power supply units

Block Diagram

Block Diagram - PANJIT CMDRBR Bridge Controller IC

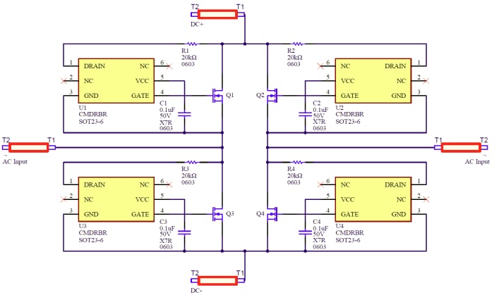
Full-Bridge Rectifier Application Diagram

Application Circuit Diagram - PANJIT CMDRBR Bridge Controller IC

Package Dimensions

Mechanical Drawing - PANJIT CMDRBR Bridge Controller IC
Publicado: 2023-05-22 | Actualizado: 2023-06-07