PANJIT PJ30072 Synchronous Boost Converter

PANJIT PJ30072 Synchronous Boost Converter is a step-up DC-DC converter based on constant off time/PSM controller topology using an internal synchronous rectifier. This converter offers a comprehensive power supply solution for devices powered by one to two Ni-Cd, Alkaline, and Ni-MH battery cells. The PJ30072 converter achieves up to 94% efficiency and is available in the SOT23-6 package. This converter features <1μA low shutdown current, 12μA low Quiescent current, and low no-load input current. The PJ30072 converter is used in medical instruments, smartphones, wireless mice, and Bluetooth® devices.

Features

  • Deliver 3.3V at 60mA from single Alkaline/Ni-MH or 3.3V at 120mA from two cells
  • Based on off time/PSM controller technology
  • Achieves up to 94% efficiency
  • <1μA low shutdown current
  • 12μA low Quiescent current
  • Low no-load input current
  • Output disconnect by shutdown function
  • -40°C to 85°C operating ambient temperature range
  • Available in SOT23-6 package

Applications

  • Smartphones
  • Bluetooth devices
  • Medical instruments
  • Wireless mice

Simplified Schematic Diagram

Schematic - PANJIT PJ30072 Synchronous Boost Converter

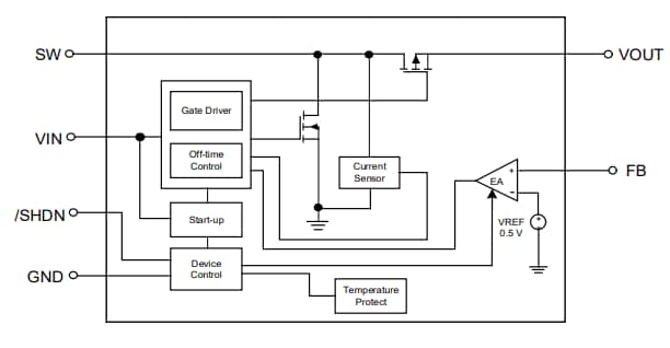
Functional Block Diagram

Block Diagram - PANJIT PJ30072 Synchronous Boost Converter
Publicado: 2024-05-06 | Actualizado: 2024-05-23