Power Integrations LinkSwitch-TNZ Off-line Switcher ICs

Power Integrations LinkSwitch-TNZ Off-line Switcher ICs are designed to provide lossless zero-cross signal generation and support buck, buck-boost, and flyback topologies. These ICs offer more design flexibility than discrete implementations which reduces component count by 40% or higher. The LinkSwitch-TNZ ICs feature soft-start, auto restart, output Over Voltage Protection (OVP), line input Over Voltage Protection (OVL), and hysteretic Over-Temperature Protection (OTP). These ICs incorporate a 725V power MOSFET, an oscillator, a high-voltage switched current source, frequency jittering, hysteretic thermal shutdown, and input/output overvoltage protection circuitry. The LinkSwitch-TNZ ICs consume <100µA current in standby that results in power supply designs to meet no-load and standby regulations worldwide. These ICs are used in applications such as home and building automation, dimmers, switches and sensors with/without neutral wire, appliances, and IoT/industrial controls.

Features

  • Lossless zero-cross signal generation
  • Supports buck, buck-boost, and flyback topologies
  • Enables ±3% regulation across line and load
  • 66kHz operation with accurate current limit
  • Frequency jittering reduces EMI filter complexity
  • Soft-start limits system component stress at start-up
  • Auto-restart for short-circuit and open-loop faults
  • Output Over Voltage Protection (OVP)
  • Line input Over Voltage Protection (OVL)
  • Hysteretic Over Temperature Protection (OTP)
  • On/off control provides constant efficiency over a wide load range

Specifications

  • Aux power supply:
    • Power:
      • 575mA buck
      • 12W flyback
    • <20mW no-load power
    • <150 µA leakage minimizes flicker in lighting applications
  • 725V MOSFET rating for excellent surge withstand
  • <100µA IC standby supply current
  • <30mW no-load consumption with external bias

Applications

  • Home and building automation
  • Dimmers
  • Switches and sensors with and w/o neutral wire
  • Appliances
  • IoT and industrial controls

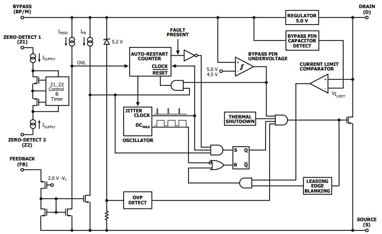
Functional Block Diagram

Block Diagram - Power Integrations LinkSwitch-TNZ Off-line Switcher ICs

Typical Application Diagram

Application Circuit Diagram - Power Integrations LinkSwitch-TNZ Off-line Switcher ICs

No-Load Power Consumption

Performance Graph - Power Integrations LinkSwitch-TNZ Off-line Switcher ICs
Publicado: 2021-06-23 | Actualizado: 2023-05-24