Power Integrations LinkSwitch-PH Design Kits

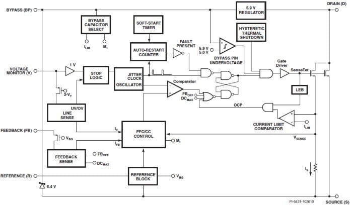
Power Integrations LinkSwitch-PH Design Kits incorporates a 725V power FET, a continuous-mode PWM controller, and a high voltage switched current source for self-biasing. The single-stage combined power factor and constant-current controller eliminates a switching stage and the electrolytic bulk capacitor. The advanced primary-side control used by these LED drivers provides accurate constant current control while eliminating the need for an optocoupler and current sensing circuits. Power Integrations LinkSwitch-PH Design Kits also feature a long lifetime, frequency jittering, and protection circuitry including cycle-by-cycle current limit and hysteretic thermal shutdown.

Features

  • Dramatically Simplifies Off-line LED Drivers
    • Single-stage combination of power factor correction and accurate constant-current (CC) output
      • Enables very long lifetime designs (no electrolytic capacitors)
      • Eliminates optocoupler and all secondary current control circuitry
      • Eliminates control loop compensation circuitry
    • Simple primary-side PWM dimming interface
    • Universal input voltage range
  • EcoSmart™ - Energy Efficient
    • Single-stage PFC combined with output CC control
    • Greatly increases efficiency, >90% achievable
    • Reduces component count
    • No current sense resistors
    • Low standby power remote ON/OFF feature (<50mW at 230VAC)
  • Accurate and Consistent Performance
    • Compensates for transformer inductance variations
    • Compensates for line input voltage variation
    • Frequency jittering greatly reduces EMI filter size and cost
  • Advanced Protection and Safety Features
    • Auto-restart for short-circuit protection
    • Open circuit fault detection mode
    • Automatic thermal shutdown restart with hysteresis
    • Meets high voltage creepage requirement between DRAIN and all other signal pins both on PCB and at the package
  • Green Package: Halogen-free and ROHS compliant package

Functional Block Diagram

Block Diagram - Power Integrations LinkSwitch-PH Design Kits
Publicado: 2012-03-09 | Actualizado: 2023-03-31