Microchip Technology MCP16367 DC-DC Converters

Microchip Technology MCP16367 DC-DC Converters are highly integrated, high-efficiency, fixed-frequency, and step-down converters. These converters supply 400mA of continuous current while regulating the 2V to 24V output voltage range. The MCP16367 converters can operate in Pulse Frequency Modulation/Pulse Width Modulation (PFM/PWM) mode. These converters switch in PFM mode for light load conditions and for large step-down conversion ratios. The MCP16367 converters feature fixed-frequency peak current mode control, internal compensation, peak current limit, and overtemperature protection. These converters offer all the active functions for local DC-DC conversion with fast transient response and accurate regulation. The MCP16367 converters are AEC-Q100 automotive qualified. Typical applications include wall cube regulations, power meters, distributed power supplies, microcontroller bias supply, and DSL cable modems.

Features

  • 4V (After start-up) to 48V input voltage range
  • 2V to 24V adjustable output voltage range
  • 500mΩ integrated N-channel buck switch
  • 400mA output current
  • 2.2MHz fixed switching frequency
  • 3μA typical shutdown current
  • 18μA typical (Not switching) quiescent current
  • Automatic Pulse Frequency Modulation/Pulse Width Modulation (PFM/PWM) operating mode
  • Power Good (PG) output
  • Undervoltage Lockout (UVLO)
  • Peak current mode control
  • Internal compensation
  • Internal soft-start
  • Internal bootstrap diode
  • Cycle-by-cycle peak current limit
  • Overtemperature protection
  • AEC-Q100 automotive qualified

Applications

  • Automotive DC/DC and 48V systems
  • Microcontroller bias supply
  • 24V industrial input DC-DC conversion
  • Set-top boxes
  • DSL cable modems
  • Wall cube regulation
  • SLA battery-powered devices
  • AC-DC digital control power sources
  • Power meters
  • Medical and health care
  • Distributed power supplies

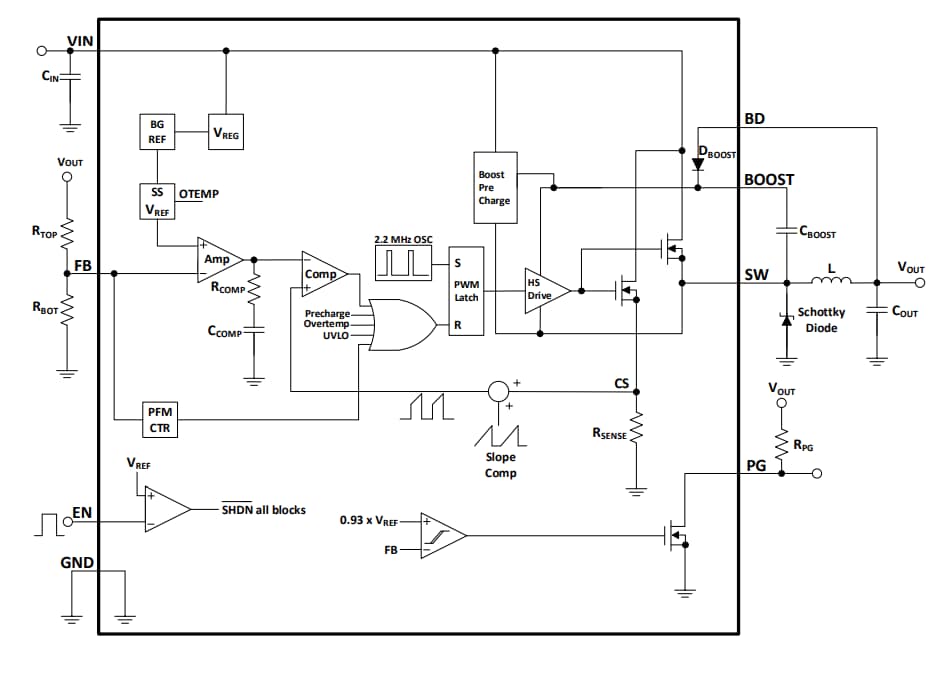
Block Diagram

Block Diagram - Microchip Technology MCP16367 DC-DC Converters
Publicado: 2025-06-19 | Actualizado: 2025-07-15