Qorvo QPL1240EVB Evaluation Boards
Qorvo QPL1240EVB Evaluation Boards evaluate the performance of the QPL1240 GaAs pHEMT 75Ohm differential amplifier IC. The Qorvo QPL1240EVB is an essential tool for engineers and researchers in amplification. The board features a compact design and convenient connectors, making it easy to integrate into various applications. Test the QPL1240's performance in DOCSIS downstream or upstream applications.Features
- Allows easy evaluation of the QPL1240 ultra-linear GaAs pHEMT 75Ohm differential amplifier IC
- 5–1218MHz wide operating bandwidth
- Compact design for easy integration into test setups
- Convenient connectors for easy use
- Ideal for testing performance in DOCSIS downstream and upstream applications
Applications
- Characterizing the performance of the QPL1240 in different environments
- Debugging and troubleshooting amplifier designs
- Integration of the QPL1240 into various end-use products and systems
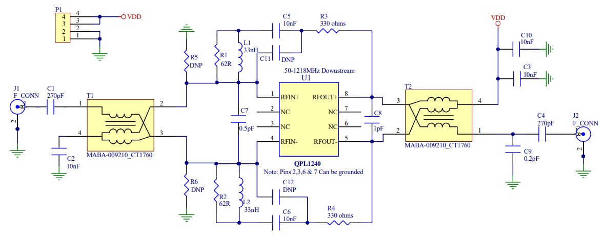
Schematic for Downstream
Publicado: 2023-02-01
| Actualizado: 2023-08-02
