Renesas Electronics ISL95338 Voltage Regulator

Renesas Electronics ISL95338 Voltage Regulator provides buck-boost voltage regulation and protection features. The ISL95338 Voltage Regulator uses advanced R3™ technology to provide a fast transient response, high light-load efficiency, and seamless Discontinuous Conduction Mode (DCM) or Continuous Conduction Mode (CCM) transitions. This ISL95338 Voltage Regulator converts a wide range of conventional DC power sources to a regulated voltage. This device features bi-directional buck-boost regulation which makes its application very flexible. The ISL95338 Voltage Regulator is ideal for applications such as tablets, mobile devices, power banks, ultrabooks, and USB-C.

The Renesas Electronics ISL95338 Voltage Regulator is housed in a compact 4mm x 4mm TQFN-32 package ideal for use in space-constrained applications.

Features

  • Bi-directional buck, boost, and buck-boost operation
  • Input voltage range: 8V to 24V (no dead zone)
  • Up to 20V output voltage
  • Up to 1MHz switching frequency
  • Programmable soft-start time
  • LDO output for VDD and VDDP
  • System status alert function
  • Bi-directional internal discharge function
  • Active switching for negative voltage transitions
  • Bypass mode in both directions
  • Forward mode enable
  • Reverse mode enable
  • OCP, OVP, UVP, and OTP protection
  • SMBus and auto-increment I2C compatible
  • 4mm x 4mm TQFN-32 package
  • Pb-free  and RoHS compliant)

Applications

  • Tablet
  • Ultrabook
  • Power bank
  • Mobile devices
  • USB-C

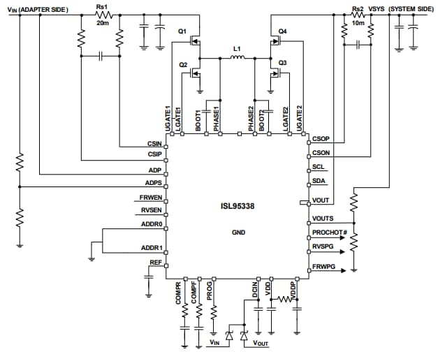
Typical Application Circuit

Application Circuit Diagram - Renesas Electronics ISL95338 Voltage Regulator
Publicado: 2017-10-10 | Actualizado: 2022-07-06