Renesas Electronics ISL8018EVAL3Z Evaluation Board

Renesas Electronics ISL8018EVAL3Z Evaluation Board provides a complete evaluation platform for the ISL8018 Synchronous Buck Regulator. The ISL8018 has a 1% reference accuracy for over-temperature, load, and line. This monolithic synchronous step-down DC-DC converter provides up to 97% high efficiency. 8A of continuous output current from a 2.7V to 5.5V input supply is delivered and the output voltage is adjustable from 0.6V to VIN.

The Renesas Electronics ISL8018EVAL3Z Evaluation Board features a reference design for a point-of-load application sourcing from 2.7V to 5.5V. The 76.2mm x 76.2mm 4-layer FR4 board has 2oz. of copper in all layers. The complete converter occupies a 438.71mm2 area.

Features

  • VIN = 2.7 to 5.5V
  • VOUT = 1.8V
  • IOUTMAX = 8A
  • fSW = 1MHz
  • Efficiency at 50% load: >90%
  • Output ripple: <1% of output voltage (PWM mode)
  • Operating junction temperature range: -40°C to +125°C
  • 76.2mm x 76.2mm 4-layer PCB

Board Layout

Renesas Electronics ISL8018EVAL3Z Evaluation Board

Schematic

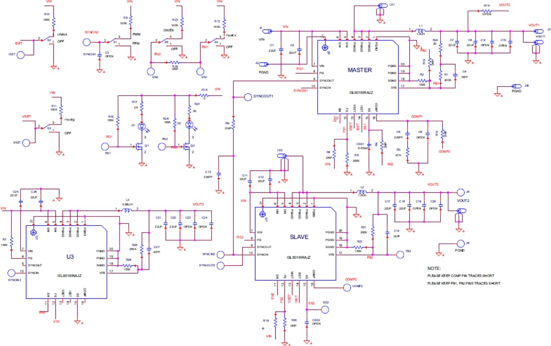
Schematic - Renesas Electronics ISL8018EVAL3Z Evaluation Board
Publicado: 2015-10-28 | Actualizado: 2022-03-11